渭南4050灵活就业社保补贴是什么?今天聊一下4050补贴话题。4050补贴听起来像是一个针对特定年龄人群的社保补贴。比如女性需年满40周岁,男性需年满50周岁(以申请当年12月31日为截止日期)。那么渭南4050灵活就业社保补贴标准是多少钱?渭南4050社保补贴可以领取多少?接下来随新社通APP小编了解一下渭南4050灵活就业社保补贴的最新资讯。
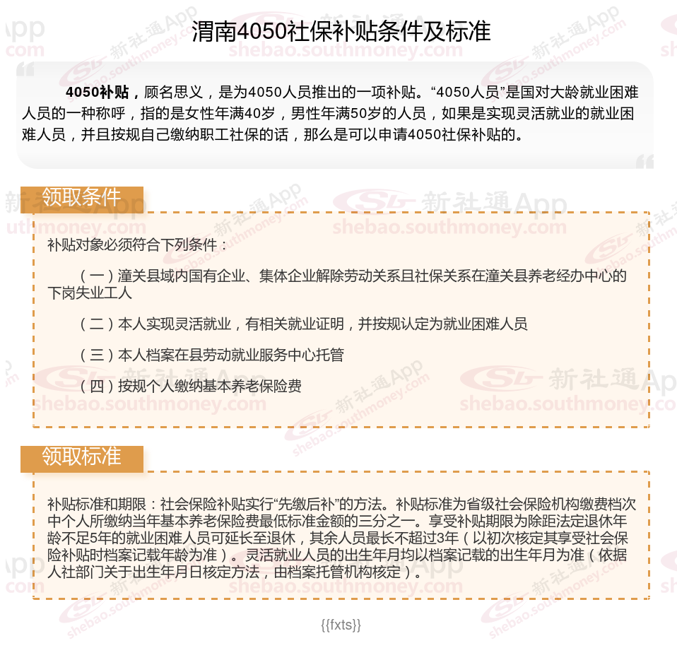
一、2025年渭南灵活就业4050社保补贴标准及条件是什么

二、2025年领了灵活就业补贴影响退休金的吗
有些许影响。
40,50人员属于灵活就业人员,缴纳社保的费用的绝对金额虽然相对较少,但计算养老金时,只会影响个人帐户养老金部分,且影响很有限,少缴少得。
三、2025年渭南灵活就业4050社保补贴去哪里办理?
渭南灵活就业4050社保申请可以在户口所在地乡镇、街道(开发委)所属社区(村)办理。
1.申请时间:2-4月。
2.申请地点:到户口所在地乡镇、街道(开发委)所属社区(村)办理申报登记手续。
3.申请资料:《再就业优惠证》或《就业失业登记证》原件及复印件、身份证复印件、灵活就业证明1份、《审核认定表》一式两份、银行出具的加盖公章的缴纳社会保险费单据。
社保缴纳
缴纳社保
灵活就业补贴
社保缴纳
养老金计算公式
灵活就业补贴
社保缴纳
灵活就业补贴
社保缴纳
灵活就业社保