社保个人交需要多少钱一个月?买哪个档次最划算?根据新社通app-社保缴费查询工具提供的2025社保缴费标准详情数据如下:

灵活就业社保:缴费基数为上年全省在岗职工月平均工资的60%-300%。
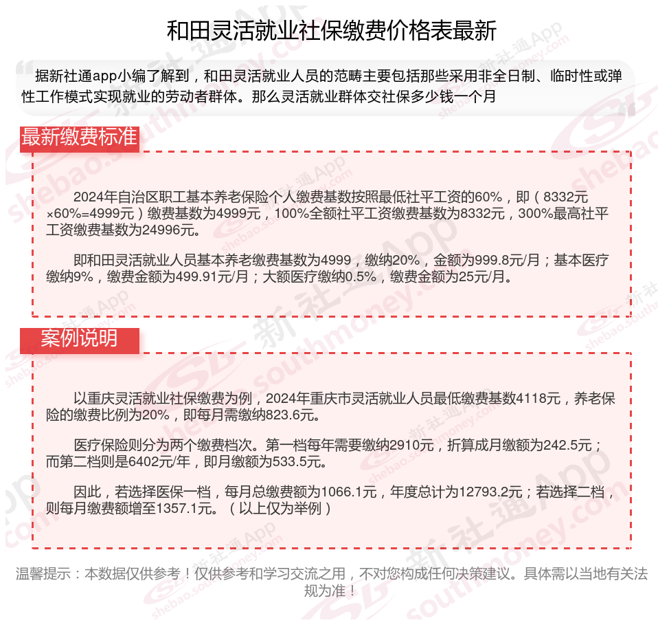
据新社通app数据显示,和田灵活就业养老保险缴费基数2024-2025年最新标准如下:
2025年度,全省职工基本养老保险缴费基数上限为全口径工资的300%,即24996元/月;下限为全口径工资的60%,即4575元/月。
个人缴费比例:20%;
(注:本文数据仅供参考,具体以当地缴费标准为准)

》点击新社通app社保计算器,了解你的社保缴费明细!
新社通app数据所得,数据仅供参考。
灵活就业补贴
灵活就业补贴
灵活就业补贴
灵活就业补贴
社保缴纳
养老金计算
社保缴费基数及比例
4050补贴
社保缴纳