据新社通app数据显示,大庆养老保险缴费基数2024-2025年最新标准如下:
大庆灵活就业人员基本养老保险缴费基数暂按不低于4206元;
缴费比例:个人承担20%;养老保险缴费个人841.2元。
(注:本文数据仅供参考,具体以当地缴费标准为准)
黑龙江灵活就业社保缴费标准一览?根据新社通app-社保缴费查询工具提供的最新数据如下:

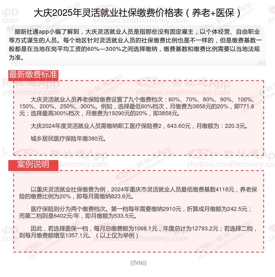
大庆灵活就业人员养老保险缴费设置了九个缴费档次:60%、70%、80%、90%、100%、150%、200%、250%、300%。例如,选择最低60%档次,月缴费为3858元的20%,即771.6元;选择最高300%档次,月缴费为19290元的20%,即3858元。
大庆2024年度灵活就业人员需缴纳职工医疗保险费2,643.60元,月缴额为:220.3元。
城乡居民医疗保险年缴380元。
温馨提示:本数据仅供参考!仅供参考和学习交流之用,不对您构成任何决策建议。具体需以当地有关法规为准!
开封社保
灵活就业补贴
灵活就业补贴
4050补贴
4050补贴
灵活就业补贴
4050补贴
社保缴纳
灵活就业补贴
公司员工社保