灵活就业社保:如果选择城镇职工社保方式,个人需承担全部的20%养老保险费用,成本较高。如果选择城乡居民社保方式,责缴费成本相对较低,但退休后养老金也相应较低。
那么,衡水灵活就业人员社保缴费标准2024-2025最新来了,交社保有什么好处?根据新社通app-社保缴费查询工具提供的2025社保缴费标准详情数据:

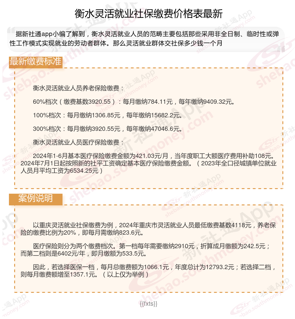
衡水灵活就业人员养老保险缴费:
60%档次(缴费基数3920.55):每月缴纳784.11元,每年缴纳9409.32元。
100%档次:每月缴纳1306.85元,每年缴纳15682.2元。
300%档次:每月缴纳3920.55元,每年缴纳47046.6元。
衡水灵活就业人员医疗保险缴费:
2024年1-6月基本医疗保险缴费金额为421.03元/月,当年度职工大额医疗费用补助108元。2024年7月1日起按照新的社平工资确定基本医疗保险缴费金额。(2023年全口径城镇单位就业人员月平均工资为6534.25元)
养老保险断交多久作废?
经常有网友咨询,社保断缴超过3个月了,自己社保卡上的缴费记录会不会清0,大多数提出这个问题的人,一般都是跳槽以后,空窗期比较长,社保没有衔接好的人。
虽然说这种担心是出于实际考虑,但很明显并不是事实。社保缴费记录是终生记录,不会因为断缴出现清0,个人账户也不会充公,所以,完全不用担心自己辛苦缴纳的社保不翼而飞。
养老金异地领取
灵活缴费标准
灵活就业补贴
灵活社保缴费
灵活社保缴费
退休工资计算公式
拉萨社保
缴纳社保比例
灵活就业补贴
灵活就业补贴