灵活就业社保与职工社保在缴费主体、缴费基数与金额、缴纳险种以及户籍限制等方面存在显著差异。这些差异主要源于两种社保体系的设计初衷和适用对象的不同。
据新社通app数据显示,铜陵灵活就业人员养老保险缴费基数2024-2025年最新标准如下:
缴费基数下限暂按不低于4227元/月执行。按照个人20%的缴费费率,个人养老保险缴费金额低于845.4元/月。
(注:本文数据仅供参考,具体以当地缴费标准为准)
社保一个月自费多少钱?灵活就业交社保划算吗?根据新社通app-社保缴费查询工具提供的最新数据如下:

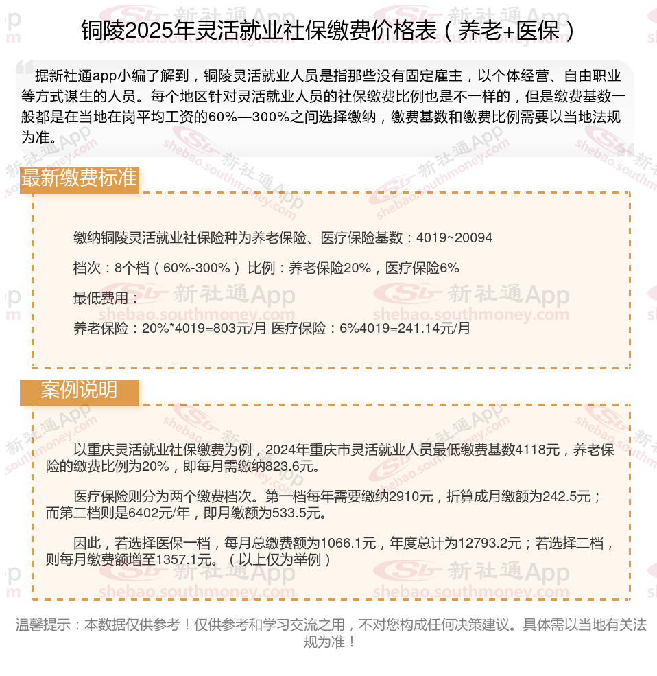
缴纳铜陵灵活就业社保险种为养老保险、医疗保险基数:4019~20094
档次:8个档(60%-300%)比例:养老保险20%,医疗保险6%
最低费用:
养老保险:20%*4019=803元/月医疗保险:6%4019=241.14元/月
社保缴纳
养老金
灵活就业补贴
养老金异地领取
社保缴纳
社保续交
灵活就业补贴
灵活就业补贴
退休金和养老金区别