社保即社会保险,包括基本养老保险、基本医疗保险、工伤保险、失业保险和生育保险等五险,其权益范围涵盖了公民在年老、疾病、工伤、失业、生育等情况下依法获得物质帮助的权利。
那么,2025年个体户社保缴费标准是多少钱一个月?根据新社通app-社保缴费查询工具提供的2025社保缴费标准详情数据:

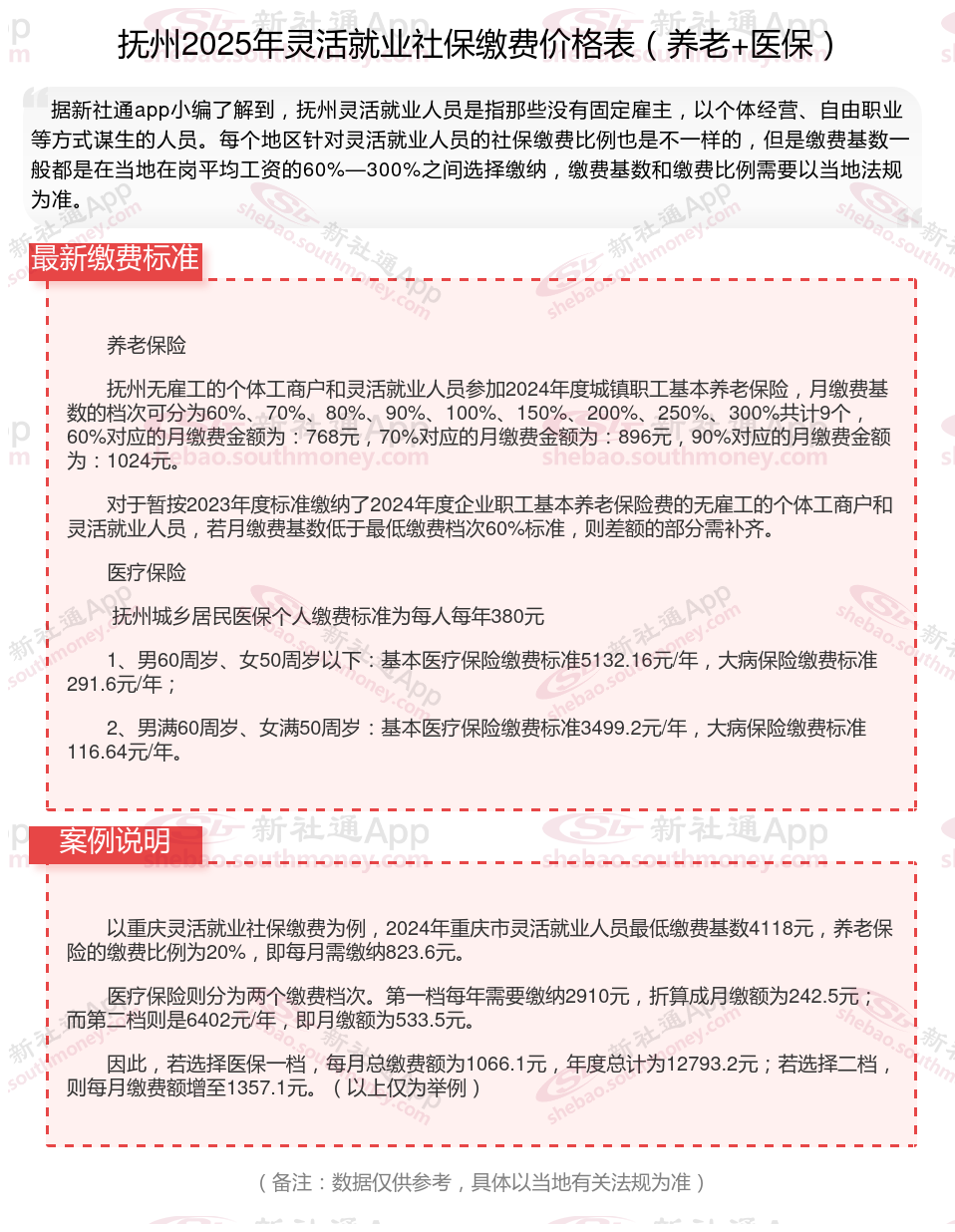
据新社通app数据显示,抚州灵活就业人员养老缴费基数2024-2025年最新标准如下:
养老保险最低缴费基数为:3839元;
个人缴费比例:20%,个人缴费金额:767.8元;
(注:本文数据仅供参考,具体以当地缴费标准为准)
什么是社保缴纳基数?
社保缴费基数的上下限标准因地区而异。不同省份、不同城市根据各自的经济发展水平和工资水平,会制定不同的社保缴费基数标准。例如,浙江省2024年的社保缴费基数上限为24930元月,下限为4812元月;而江苏省2024年的社保缴费基数上限为24396元月,下限为4879元/月。因此,在了解社保缴费基数时,需要参考当地的具体法规。
社保缴纳
4050补贴
社保缴纳
4050补贴
怎么算养老金
灵活就业补贴
养老金计算方法
4050补贴
灵活就业补贴
社保缴纳