一、2025年广东云浮灵活就业社保缴费标准公布啦广东云浮灵活就业社保多少钱一个月?

二、广东云浮2025年灵活就业社保缴费基数及比例最新消息
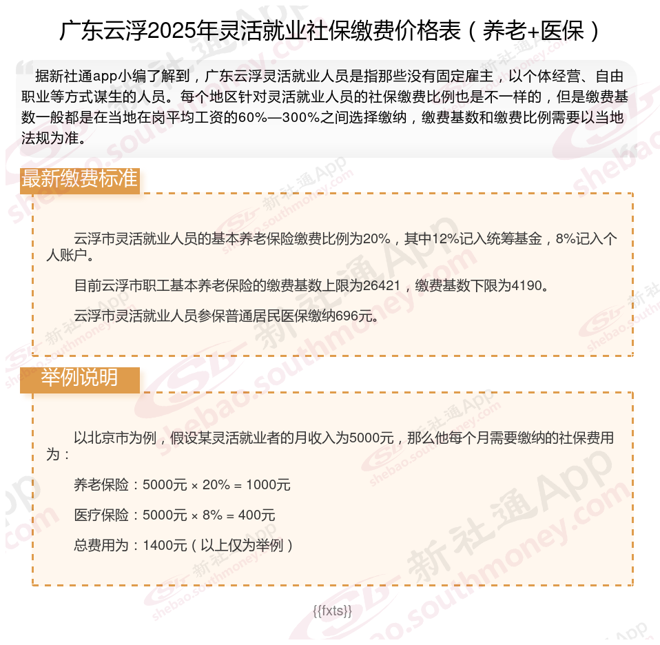
广东云浮灵活就业人员社保缴费比例不是固定的,它取决于个人选择的缴费基数和险种。一般来说,灵活就业人员可选择以当地上一年度月平均工资的60%~300%作为缴费基数,按一定比例进行缴费。养老保险的缴费比例通常为20%左右,其中8%进入个人账户,其余进入社会统筹。医疗保险的缴费比例各地法规不同,一般在4%~9%之间。
此外,灵活就业人员还可以根据自身情况选择是否缴纳失业保险,但工伤保险和生育保险通常由单位缴纳,个人无法缴纳。需要注意的是,具体的缴费比例和基数可能因地区和具体法规而有所不同,因此建议咨询当地的社保机构以获取最准确的信息。
总的来说,灵活就业人员社保缴费比例具有一定的灵活性,可以根据个人经济状况和需求进行选择。
广东云浮灵活就业社保参照职工社保的缴费基数进行缴纳。而社保缴费基数由当地上一年度职工的月平均工资确定,一般是以当地社会平均工资的60%-300%为社保缴费基数,基本上分为60%、80%、90%、100%、150%、200%、250%、300%等八个缴费档次。由于各地区经济发展水平不一,职工月平均工资存在差异,所以各地区的社保缴费基数上下限也不同。比如北京2024年的缴费基数上下限为6326元-33891元,浙江2024年的缴费基数上下限为4462元-24060元。
社保需要缴纳多少年,才能享受退休工资?
参保人员在达到法定退休年龄时累计缴费满十五年的,能够按月领取基本养老金。累计缴费不足十五年的,可以缴费至满十五年,也可以转入新型农村社会养老保险或者城镇居民社会养老保险。建立基本养老金正常调整机制,并根据职工的平均工资增长、物价上涨情况,可适时地提高基本养老保险待遇水平。
2025年河源4050社保补贴新规
社保缴纳
社保卡不见
灵活就业补贴
铜陵社保
灵活就业补贴
灵活社保缴费
4050补贴
退休工资计算
养老金