据新社通app数据显示,湖南怀化灵活就业养老保险的缴费基数为:4027元。灵活就业人员参保缴费的比例为个人20%。
另外,需要注意的是,这些缴费标准可能会随着时间和方案的变化而调整。建议查阅相关消息或咨询当地社保部门。
(注:本文数据仅供参考,具体以当地缴费标准为准)
湖南怀化灵活就业人员社保每月交多少钱?根据新社通app-社保缴费查询工具提供的最新数据如下:

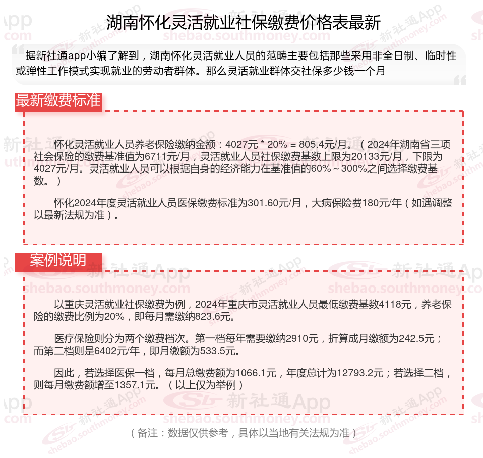
怀化灵活就业人员养老保险缴纳金额:4027元 * 20% = 805.4元/月。(2024年湖南省三项社会保险的缴费基准值为6711元/月,灵活就业人员社保缴费基数上限为20133元/月,下限为4027元/月。灵活就业人员可以根据自身的经济能力在基准值的60%~300%之间选择缴费基数。)
怀化2024年度灵活就业人员医保缴费标准为301.60元/月,大病保险费180元/年(如遇调整以最新法规为准)。
社保断缴有影响大吗?
养老保险:对于养老保险来说,中间中断的后果不严重,因为最后是累计年限的。不过需要注意的是,如果停交的时间太长,导致最终退休时,缴费年限不足15年,那事情就不妙了。按照要求,缴费不足15年的,养老保险个人账户金额会全额退还,但是统筹账户中单位交的那部分,可就打水漂了。
生育保险:通常要求连续缴纳12个月才能享受津贴,中断一个月可能会影响生育津贴的领取。
失业险:影响较小。如果你在失业以后不是自己本人意愿造成失业的,且有一定的求职要求,并进行了失业登记,只要连续缴纳保险达到一年就可以享受失业保险了。
工伤保险:如果离职或断缴也是没法享受保险待遇的。
医疗保险:医保断缴后,次月就无法报销医疗费用了,看病只能自己全额支付。而且恢复报销的条件较为严格,断缴时间越长,重新恢复报销所需的连续缴费时间就越长。
灵活就业补贴
灵活就业补贴
德州社保
社保缴纳
2025年江苏南京4050社保补贴新规
养老金
社保缴纳
4050补贴
社保和农保
灵活就业补贴