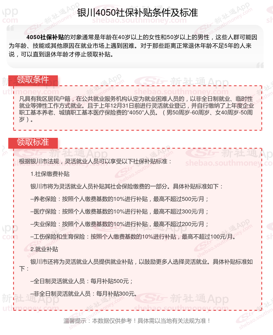
“4050人员”是国对大龄就业困难人员的一种称呼,指的是女性年满40岁,男性年满50岁的人员,那么银川4050灵活就业社保补贴标准是多少钱?银川4050社保补贴条件是什么?接下来随新社通APP小编了解一下最新资讯。
一、银川4050社保补贴标准及条件2025年最新消息

二、2025年银川灵活就业4050社保补贴申请流程是怎么样的?
银川办理4050社保需要哪些手续?
所需材料
办理4050社保补贴时,需要准备以下材料:
有效身份证件:包括身份证、户口簿等。
《就业失业登记证》:原件和复印件。
社保缴费凭证:灵活就业个人缴纳的养老保险、医疗保险凭证的原件(如原件丢失,可凭社保经办机构开具的个人缴费证明)。
托管合同书(如有):部分地区可能需要提供。
其他相关表格:由申请人填写的相关申请表格。
办理流程
办理4050社保补贴的流程通常包括以下几个步骤:
准备材料:按照上述要求准备好所有相关材料。
提出申请:携带准备好的材料,前往户籍所在地的街道(乡镇)劳动事务所或社区劳动工作站提出申请。
审核与公布:劳动事务所或社区劳动工作站将对申请人的材料进行初审,并进行公布。公布无异议后,将材料上报至市就业办审核。
复核与拨付:市就业办审核通过后,将材料交至市部门复核。复核通过后,部门将通过指定的银行直接将补贴资金拨付给申请人本人。
灵活社保缴费
养老金
社保缴纳比例
鄂州社保缴费
社保缴费
灵活就业补贴
社保
,自己缴社保和单位缴社保的区别是什么
缴纳社保
缴纳社保