灵活就业人员:按上年全省在岗职工月平均工资的60%-100%为缴费基数。
那么,自由职业社保要交多少钱一个月呢?根据新社通app-社保缴费查询工具提供的2025社保缴费标准详情数据:

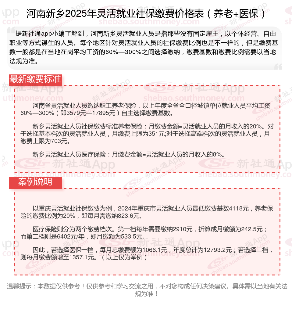
据新社通app数据显示,河南新乡灵活就业养老缴费基数明细如下:
养老缴费缴费基数为:3579元;
个人缴费比例:20%;
(注:本文数据仅供参考,具体以当地缴费标准为准)
》》点击新社通app社保计算器,查询你的社保缴纳明细!
新社通app数据所得,数据仅供参考。
漳州社保缴费价格
灵活就业补贴
宁波5险缴费标准
灵活就业补贴
农村的社保需要交满多少年?
4050补贴
灵活社保缴费
社保断交
社保年限合并怎么办理
淄博社保缴费标准是多少钱一个月?