据新社通app数据显示,西藏日喀则灵活就业养老保险最低缴费基数为:6927.6元;个人的缴费比例分别为:20%;
个人缴费金额:1385.52元。
(注:本文数据仅供参考,具体以当地缴费标准为准)
西藏日喀则灵活就业自己交社保一个月要交多少钱?交多久可以领?根据新社通app-社保缴费查询工具提供的最新数据如下:

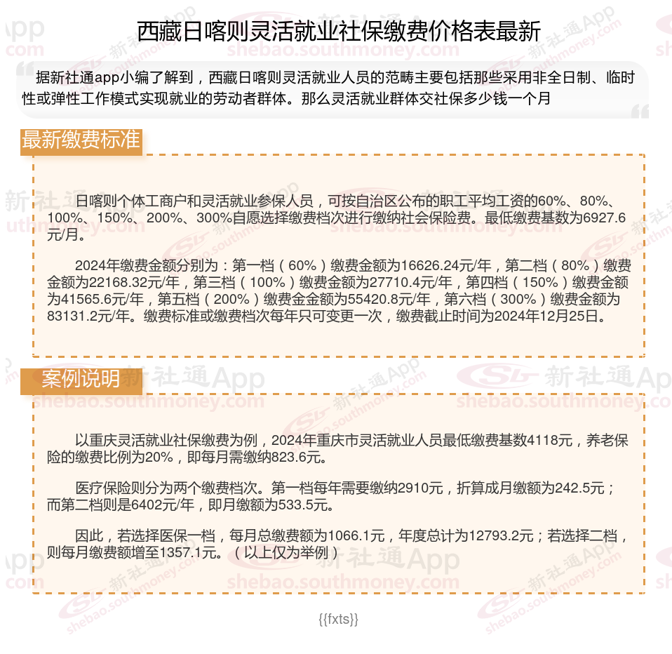
日喀则个体工商户和灵活就业参保人员,可按自治区公布的职工平均工资的60%、80%、100%、150%、200%、300%自愿选择缴费档次进行缴纳社会保险费。最低缴费基数为6927.6元/月。
2024年缴费金额分别为:第一档(60%)缴费金额为16626.24元/年,第二档(80%)缴费金额为22168.32元/年,第三档(100%)缴费金额为27710.4元/年,第四档(150%)缴费金额为41565.6元/年,第五档(200%)缴费金金额为55420.8元/年,第六档(300%)缴费金额为83131.2元/年。缴费标准或缴费档次每年只可变更一次,缴费截止时间为2024年12月25日。
社保缴费基数,即社保缴纳的缴费标准。每年各地都会根据上一年度全省在岗职工月平均工资的60%-300%来确定
例如:石家庄2024年的社保最低缴费基数是:3920.55元,最高缴费基数则是:19602.75元
工龄
退休工资
社保在多个城市缴纳了
社保缴纳
灵活就业补贴
青岛社保
安徽亳州社保
4050补贴
养老金异地领取
社保缴纳