据新社通app数据显示,驻马店灵活就业养老保险缴费基数2024-2025年最新标准如下:
2025年度,全省职工基本养老保险缴费基数上限为全口径工资的300%,即17895元/月;下限为全口径工资的60%,即3579元/月。
个人缴费比例:20%;
(注:本文数据仅供参考,具体以当地缴费标准为准)
驻马店社保缴费多少钱?下表是2024-2025年驻马店社保费用明细参考,根据新社通app-社保缴费查询工具提供的最新数据如下:

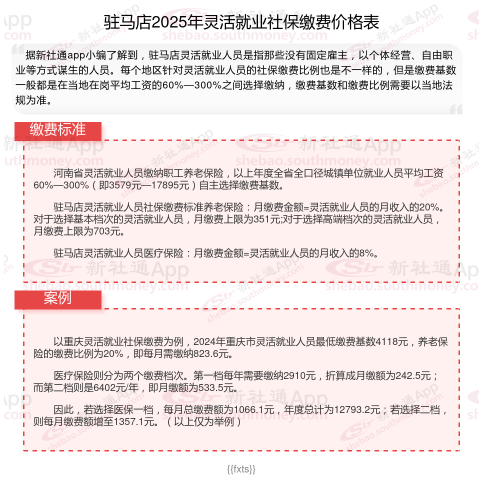
河南省灵活就业人员缴纳职工养老保险,以上年度全省全口径城镇单位就业人员平均工资60%—300%(即3579元—17895元)自主选择缴费基数。
驻马店灵活就业人员社保缴费标准养老保险:月缴费金额=灵活就业人员的月收入的20%。对于选择基本档次的灵活就业人员,月缴费上限为351元;对于选择高端档次的灵活就业人员,月缴费上限为703元。
驻马店灵活就业人员医疗保险:月缴费金额=灵活就业人员的月收入的8%。
》》点击新社通app社保计算器,查询你的社保缴纳明细!
新社通app数据所得,数据仅供参考。
多数地区灵活就业人员养老保险缴费算法:上年度社会平均工资×缴费档次×20%(8%计入个人账户,12%计入社会统筹账户)缴费档次可以自主选择,各地区的档次划分有差异,一般包括60%、100%、300%等档位。
毕节社保
失业金领取
缴纳社保
社保续交
社保缴纳
社保续交
社保断交
灵活就业补贴
社保缴费
社保卡