2024年度山东社会保险费个人月缴费基数的上限为22078元,下限为4416元,灵活就业参保人员可以在4416元-22078元之间任意选择缴费基数。月缴费额=缴费基数×缴费比例,养老保险缴费比例为20%,工伤保险缴费比例为0.9%。自2024年1月开始,参加企业职工基本养老保险的灵活就业人员可自愿参加工伤保险。不参加工伤保险的,发生工伤后不享受医疗费、一次性伤残补助金、一次性工亡补助金、供养亲属抚恤金等相关待遇。
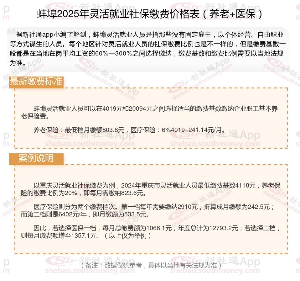
那么,打工人社保是多少钱一个月多少钱?根据新社通app-社保缴费查询工具提供的2025社保缴费标准详情数据:

缴纳社保对于每个人来说,都具有多重好处和广泛用途。具体来说,交社保的好处和用途主要体现在以下几个方面:
提供基本的社会保险:社保体系能够保证个人及其家庭的基本生活。当参保公民遭遇年老、疾病、生育、工伤、失业等风险时,能够为其给予物质帮助、减少经济损失、其基本的生活。
促进经济发展:社保保险不仅可以让劳动人员奋斗更有动力,以提高产品的生产效率,还能够减轻个人的经济负担,从而提高个人的消费能力,促进社会经济发展。
维护社会稳定:社保体系的实施可以维护社会稳定。社保体系可以减轻个人负担,提高个人生活水平,减少社会矛盾。
社保缴纳
缴纳社保比例
社保断交
社保缴纳
西安社保缴费标准是多少钱一个月?
4050补贴
社保缴纳
灵活社保缴费
灵活就业补贴
农村社保交多少年就不用交了?