2024年1月起,北京灵活就业人员基本养老保险月缴费基数最低为4212元/月,最高为21060元/月;基本医疗保险月缴费基数最低为4212元/月,最高为21060元/月
那么,灵活就业者社保要交多少钱一个月呢?根据新社通app-社保缴费查询工具提供的2025社保缴费标准详情数据:

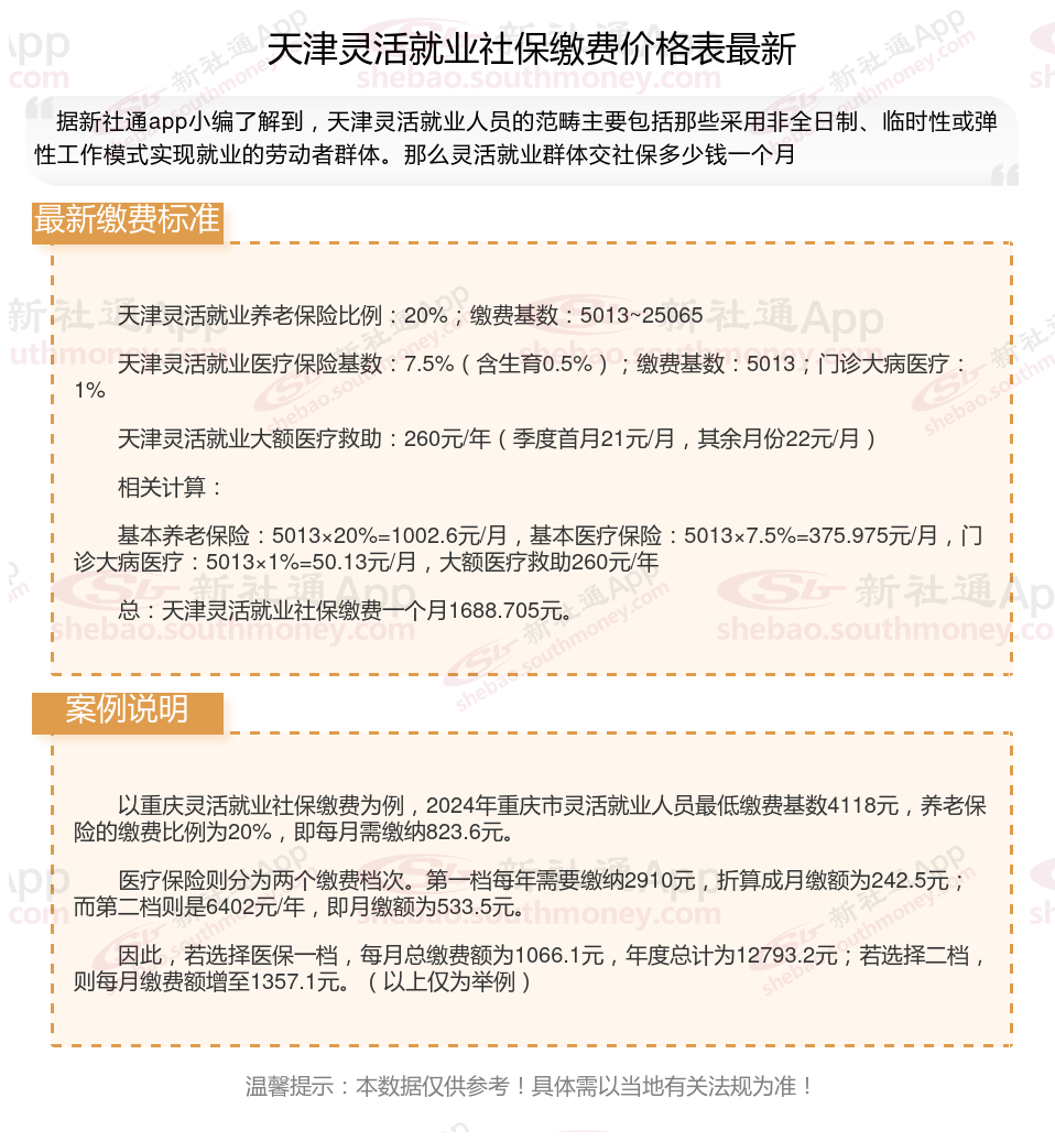
据新社通app数据显示,天津灵活就业人员养老缴费基数2024-2025年最新标准如下:
养老保险最低缴费基数为:5013元;
个人缴费比例:20%,个人缴费金额:1002.6元;
(注:本文数据仅供参考,具体以当地缴费标准为准)
》》还不知道自己社保缴纳明细吗?点击新社通app社保计算器,查询所在城市社保缴费明细!
新社通app数据所得,数据仅供参考。
灵活就业补贴
农村社保
社保缴纳
社保缴纳
退休工资计算
灵活就业补贴
,自己缴社保和单位缴社保的区别是什么
社保缴纳
养老金异地领取
社保缴纳