自由职业社保的缴费要求则相对灵活,可以根据自身情况选择缴费基数和缴费比例,但同样需要达到一定的缴费年限才能享受相应的待遇。
那么,石嘴山灵活就业人员社保缴费标准2024-2025最新来了,交社保有什么好处?根据新社通app-社保缴费查询工具提供的2025社保缴费标准详情数据:

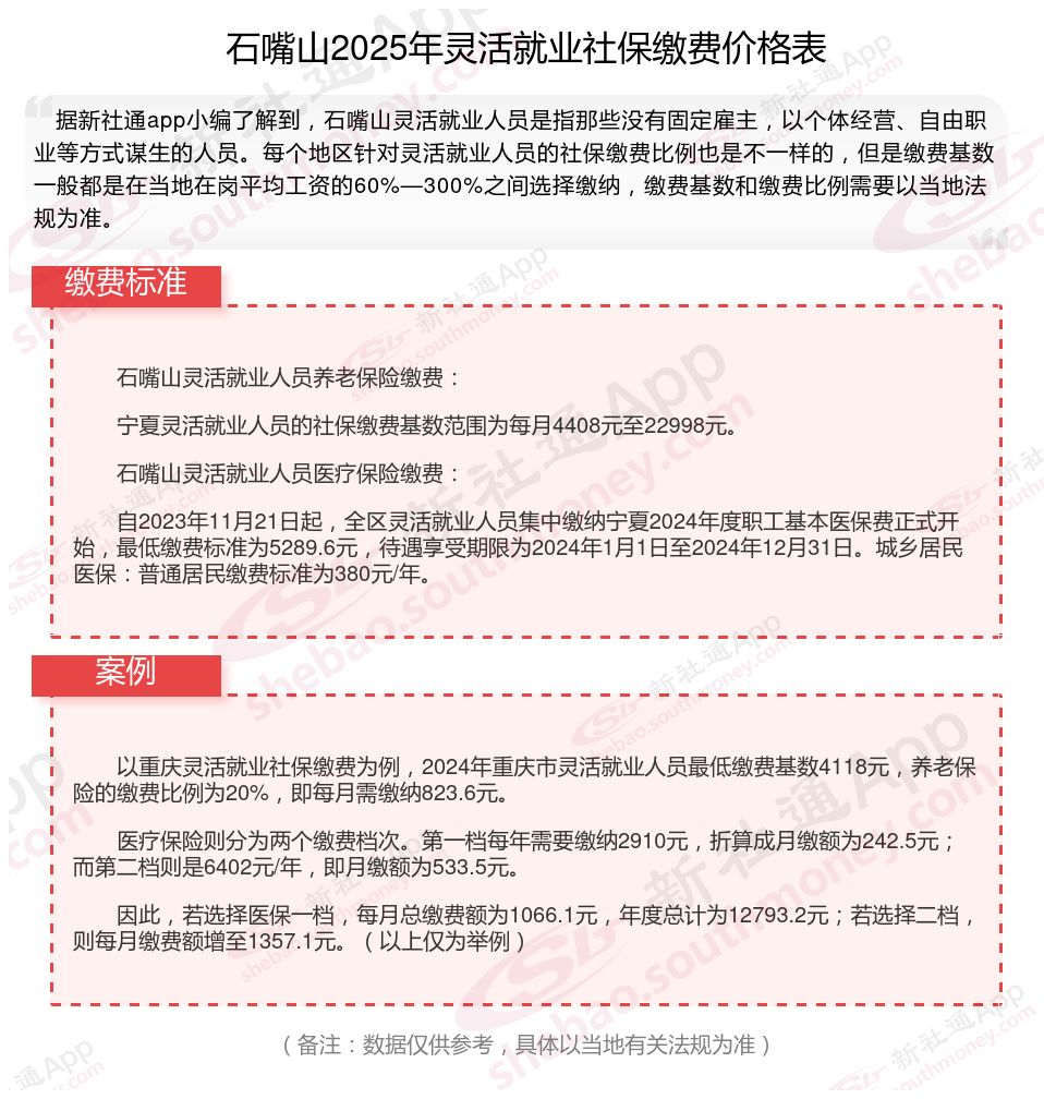
石嘴山灵活就业人员养老保险缴费:
宁夏灵活就业人员的社保缴费基数范围为每月4408元至22998元。
石嘴山灵活就业人员医疗保险缴费:
自2023年11月21日起,全区灵活就业人员集中缴纳宁夏2024年度职工基本医保费正式开始,最低缴费标准为5289.6元,待遇享受期限为2024年1月1日至2024年12月31日。城乡居民医保:普通居民缴费标准为380元/年。
养老保险断交多久作废?
社保断缴,会不会影响到我们社保清0的问题呢?根据社会保险法,社保断交并不会直接清0,我们的社保待遇,但是社保断交,它确实会带来一定的影响,对养老保险包括医疗保险都有不同程度的影响,包括我们的生育保险,工伤保险和失业保险都会有一定的影响产生。
怎么算养老金
灵活社保缴费
社保缴纳
灵活就业补贴
拉萨社保
社保断交
社保换档次
石家庄社保
灵活就业社保
灵活就业补贴