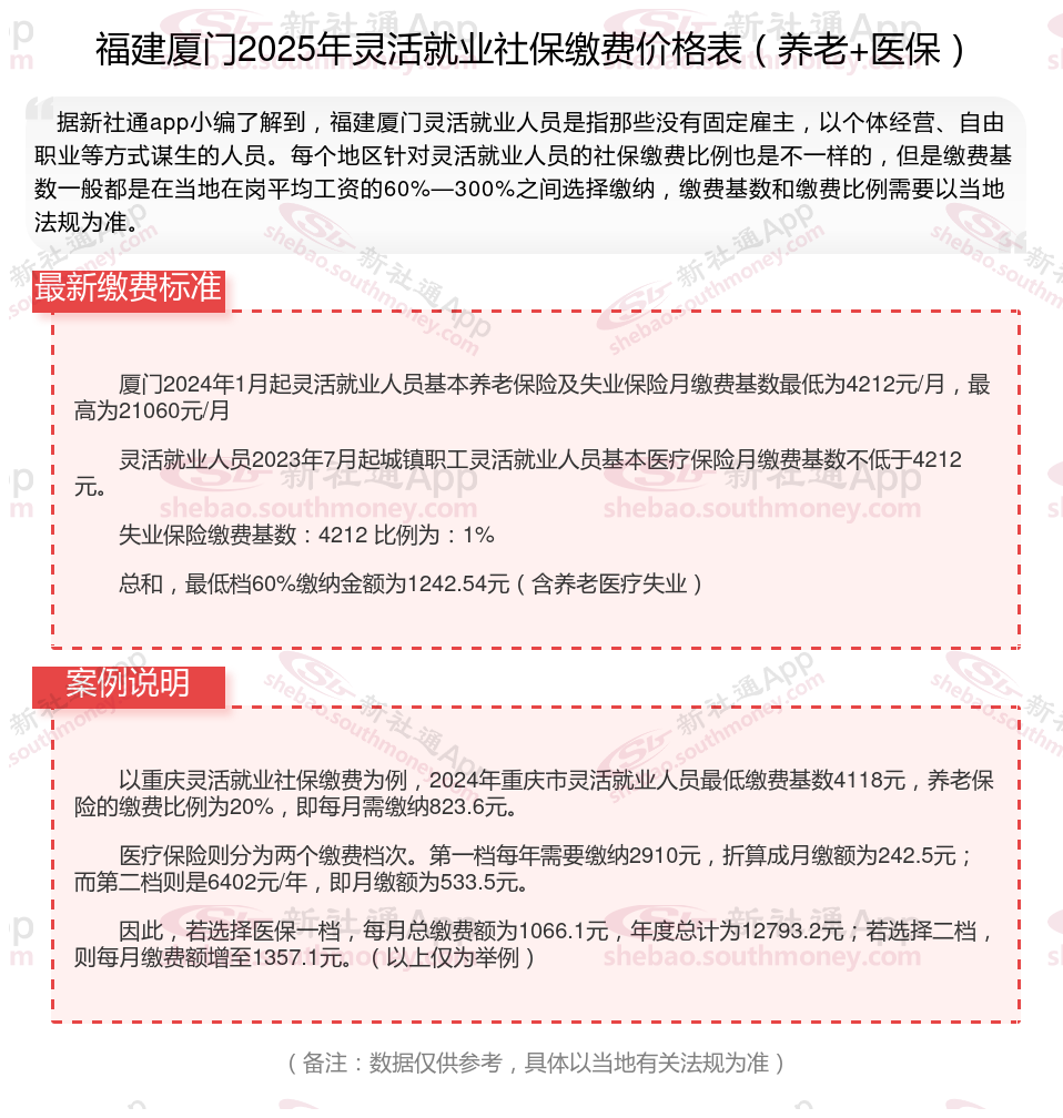
据新社通app数据显示,福建厦门灵活就业人员养老保险缴费基数2024-2025年最新标准如下:
缴费基数下限暂按不低于4212元/月执行。按照个人20%的缴费费率,个人养老保险缴费金额低于842.4元/月。
(注:本文数据仅供参考,具体以当地缴费标准为准)
那么,福建厦门个体户社保一个月多少钱?根据新社通app-社保缴费查询工具提供的2025社保缴费标准详情数据:

社保交够多少年才有退休金?
社保至少交15年才可以到退休的年纪才可以拿退休金。1、如果有单位,即使缴满15年,但职工还未退休,企业还得继续缴费,直至退休;个人缴纳社保的话,可停缴,也可继续缴纳。
2、根据当地法规,肯定也继续缴纳好,养老保险是遵循“多缴多得”的原则,缴费基数越高、年限越长,退休时领取养老金也越多。
3、养老保险必须缴满最低缴费年限15年,到退休年龄(男60周岁/女55周岁),就可以享受养老金待遇(晚退休除外)。
灵活就业补贴
山西忻州社保
铜陵缴纳社保
社保续交
郑州社保断了
五险一金
灵活就业补贴
五险一金
办理退休社保怎么合并到一起
社保断交