灵活就业人士参与了社会基本保险体系中的养老保险及医疗保险两个项目。
据新社通app数据显示,天津灵活就业人员养老保险缴费基数2024-2025年最新标准如下:
缴费基数下限暂按不低于5013元/月执行。按照个人20%的缴费费率,个人养老保险缴费金额低于1002.6元/月。
(注:本文数据仅供参考,具体以当地缴费标准为准)
天津社保缴费多少钱?下表是2024-2025年天津社保费用明细参考,根据新社通app-社保缴费查询工具提供的最新数据如下:

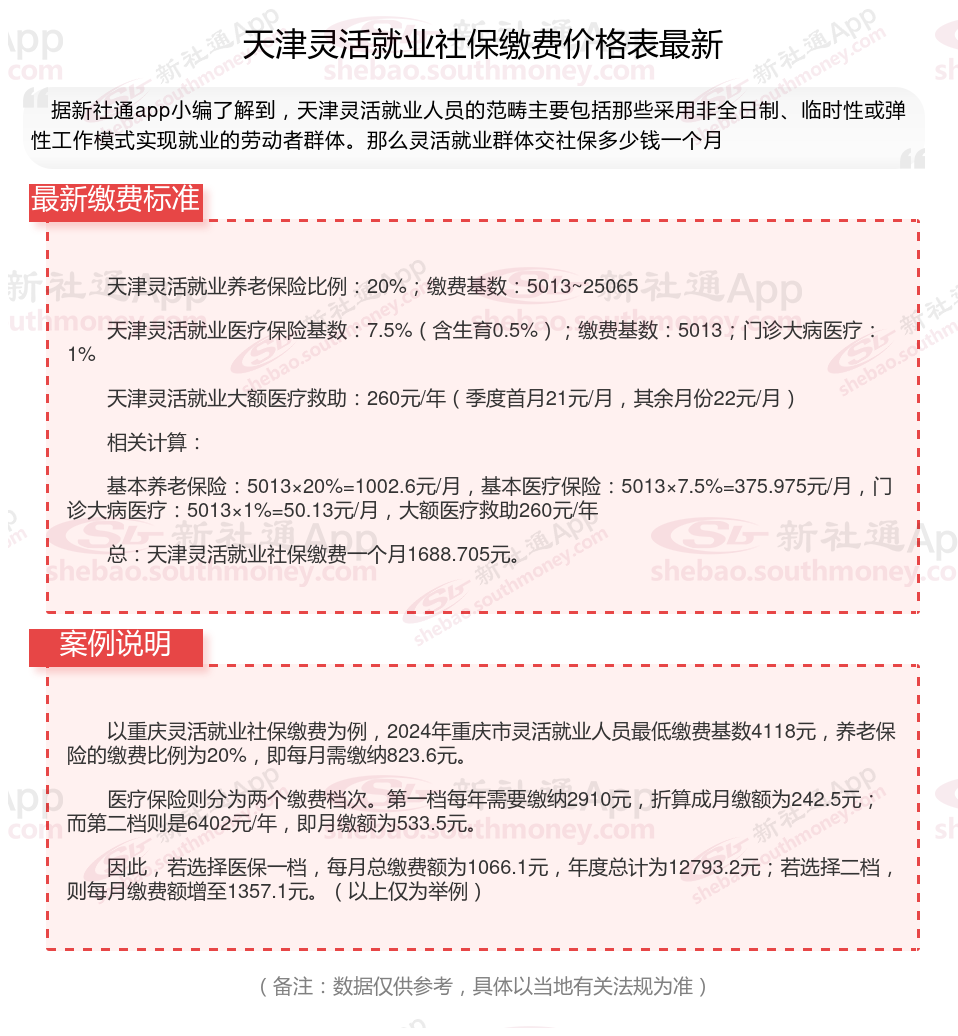
天津灵活就业养老保险比例:20%;缴费基数:5013~25065
天津灵活就业医疗保险基数:7.5%(含生育0.5%);缴费基数:5013;门诊大病医疗:1%
天津灵活就业大额医疗救助:260元/年(季度首月21元/月,其余月份22元/月)
相关计算:
基本养老保险:5013×20%=1002.6元/月,基本医疗保险:5013×7.5%=375.975元/月,门诊大病医疗:5013×1%=50.13元/月,大额医疗救助260元/年
总:天津灵活就业社保缴费一个月1688.705元。
灵活就业人员在参加养老保险时,其缴纳基数通常参照当地在岗职工的平均工资。一般来说,灵活就业人员可以选择按照在岗职工月平均工资的一定比例(如20%)来缴纳基本养老保险费。此外,也有地区允许灵活就业人员按照当地职工平均工资的40%至100%为基数来计算缴费,具体比例可能因地区而异。对于医疗保险,灵活就业人员一般是按照当地上年度月平均工资的一定比例(如4.2%)来缴纳基本医疗保险费。这一比例也可能根据地方法规有所不同。
》如何了解自己的社保缴纳明细吗?点击新社通app社保计算器,帮您计算!
新社通app数据所得,数据仅供参考。
六盘水社保缴费价格
五险一金
社保缴费
五险一金
灵活就业补贴
灵活就业补贴
唐山社保断了
社保和农保
社保缴纳
公司员工社保