广西柳州4050社保补贴多少钱一个月?广西柳州4050社保补贴2025年最新标准是多少?2025广西柳州4050补贴主要针对的是年龄在40岁以上的女性和50岁以上的男性,这些人群通常因为年龄较大而面临就业困难。
广西柳州4050灵活就业社保补贴标准如何?“4050补贴”主要是针对大龄就业困难人群的社保补贴,申请条件包括年龄、就业困难、灵活就业并自费缴纳社保,需要持有失业登记证,不同地区可能有细微差别,比如农村户口的限制。那么广西柳州4050灵活就业社保补贴标准是多少钱?广西柳州4050社保补贴条件是什么?接下来随新社通APP小编了解一下广西柳州4050灵活就业社保补贴标准最新资讯。
一、2025年广西柳州灵活就业4050社保补贴在哪办理?
广西柳州灵活就业4050社保申请可以在户口所在地乡镇、街道(开发委)所属社区(村)办理。
1.申请资料:《再就业优惠证》或《就业失业登记证》原件及复印件、身份证复印件、灵活就业证明1份、《审核认定表》一式两份、银行出具的加盖公章的缴纳社会保险费单据。
2.申请地点:到户口所在地乡镇、街道(开发委)所属社区(村)办理申报登记手续。
3.申请时间:2-4月。
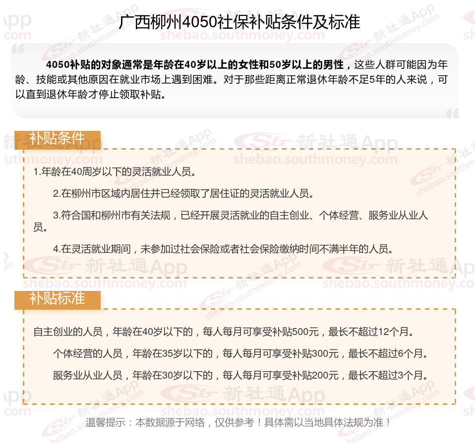
二、广西柳州4050社保补贴多少钱一个月?广西柳州4050社保补贴2025年最新标准是多少?

三、?4050补贴怎么查询?怎样查社保卡里面的4050补贴款?
4050补贴到账在保经办机构或支付宝查询到账。具体如下:
1、线下查询:可以携带身份证及社保卡前往当地社保经办机构的办理服务地方进行查询;
2、线上查询:可以通过支付宝或者所在城市的社保官网来进行查询。下面以支付宝为例,流程如下:
(1)进入支付宝页面,点击市民中心;
(2)进入市民中心页面,点击社保;
(3)进入社保页面,点击4050社保补贴查询即可。
通常申领年限为三年,女性满45周岁,男性55周岁申请的,补贴申领至退休(就是最长年限五年)达到退休年龄的就没有补贴了。
社保断缴的影响:
1、中断期间不计算工龄,将会亏损工龄的工资;
2、中断期间没有个人账户金的进入,将来造成个人账户减少,计算养老保险时会亏损;
3、中断医疗保险三个月以上,整个一年的医疗就没有了;
4、中断一个月的医疗保险不报销,连续三年才能报销;
5、到法定退休年龄是会将一生所中断的时间累加,累加中断12个月就会前推一年计算养老金。
社保断交
社保缴纳
灵活社保缴费
农村社保
四川成都社保缴纳比例
社保续交
南京社保断了
社保转移查询
社保缴费档次
社保续交