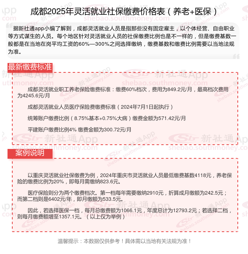
灵活就业社保成为很多自由职业者和打工人空窗期的最佳选择。那具体缴费是多少呢?
据新社通app数据显示,成都灵活就业养老保险缴费基数2024-2025年最新标准如下:
2025年成都城镇职工社会保险缴费基数用人单位及其职工(包括有雇工的个体工商户及其雇工)分别按2024年度全口径省平的60%(4511元/月)和300%(22555元/月)核定缴费基数的下限和上限执行。
个人缴费比例:20%;
(注:本文数据仅供参考,具体以当地缴费标准为准)
打工人交社保一个月多少钱?2025社保缴费标准,根据新社通app-社保缴费查询工具提供的2025社保缴费标准详情数据如下:

灵活就业人员参加养老保险费率一般为20%,其中12%进入社会统筹基金,8%计入个人账户,(8%计入个人账户),可选择社会平均工资的60%、100%、300%等各种档位作为缴费基数。
计算公式:
缴费金额=社会平均工资×档位×20%
计入个人账户=社会平均工资×档位×8%
养老保险不续费以前的会不会作废?
如果打算离职待业、从城市回老家……养老保险因此中断缴费,之前缴纳的钱会过期作废吗?记录会清0吗?还能领养老金吗?
人力资源部表示,养老保险出现断缴,参保记录不会清0!社保经办机构会保留基本养老保险关系,保存全部参保缴费记录,个人账户储存额也会连续计算利息,已缴的养老保险费不会白缴。若累计缴费满15年,达到法定退休年龄,就可以按月领取基本养老金。
人力资源部同时提醒,长时间断缴,相应的累计缴费时间就会相对较短,个人账户累计储存额会相对较少,最后到手的养老金也会相对较少。如果长时间中断社保缴费,到法定退休年龄时缴费年限不够,那领取养老金的时间也要相应延后。
(备注:数据仅供参考,具体以当地有关法规为准)
社保断交
灵活就业补贴
社保年限合并怎么办理
酒泉社保
五险一金
社保缴纳
2025年通辽4050社保补贴新规
社保断交
社保缴纳
西宁社保