社保个人交需要多少钱一个月?买哪个档次最划算?根据新社通app-社保缴费查询工具提供的2025社保缴费标准详情数据如下:

灵活就业社保的缴费基数是以上年全省在岗职工月平均工资计算。
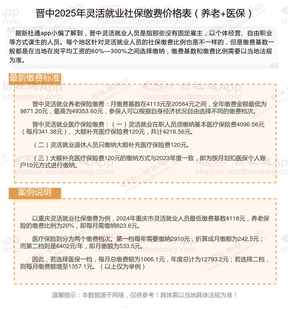
据新社通app数据显示,晋中灵活就业人员养老缴费基数2024-2025年最新标准如下:
养老保险最低缴费基数为:4113元;
个人缴费比例:20%,个人缴费金额:822.6元;
(注:本文数据仅供参考,具体以当地缴费标准为准)

》如何了解自己的社保缴纳明细吗?点击新社通app社保计算器,帮您计算!
新社通app数据所得,数据仅供参考。
社保缴纳
社保断缴可以补缴吗
社保中断
失业金领取
4050补贴
灵活社保缴费
社保断交
缴纳社保
社保缴纳
社保档次几时