2025南宁灵活就业4050社保补贴是一项面向特定年龄段的就业困难人群的社会保险补贴。
“灵活就业4050社保补贴”主要是针对大龄就业困难人群的社保补贴,申请条件包括年龄、就业困难、灵活就业并自费缴纳社保,需要持有失业登记证,不同地区可能有细微差别,比如农村户口的限制。那么南宁4050灵活就业困难人员社保补贴标准是多少?南宁4050社保补贴需要符合什么条件?接下来随新社通APP小编具体了解一下4050社保补贴内容。
一、南宁领取4050补贴后,影响养老金水平吗
4050补贴领取后不影响退休金,需要的条件如下:
依法进行登记失业,并符合4050年龄条件,即男性年满50周岁、女性年满40周岁;
就业困难认定期间必须依法缴纳社保费,含养老保险费和医疗保险费,
有劳动能力、有就业要求,并在各级公共就业服务机构进行了失业登记。
二、南宁灵活就业4050社保补贴怎么申请
南宁灵活就业社保补贴的年龄限制?主要包括女性满40周岁以上,男性满50周岁以上。此外,有些地区还要求女性满45周岁以上,男性满45周岁以上也可以申请灵活就业保险补贴?。
南宁4050灵活就业补贴申请条件
?年龄及残疾情况?:
女性满40周岁以上,男性满50周岁以上,以及中、重度残疾人可以申请灵活就业保险补贴?。
?就业情况?:
在社区从事家务服务并与社区居民形成服务关系的灵活就业人员。
没有固定工作单位,岗位和工作时间不固定,但能够取得收入的其他灵活就业人员。
已实现灵活就业满30日,并在户口所在区县劳动部门办理了个人就业登记的人员。
实现灵活就业并以灵活就业身份参保的符合条件的高校毕业生?。
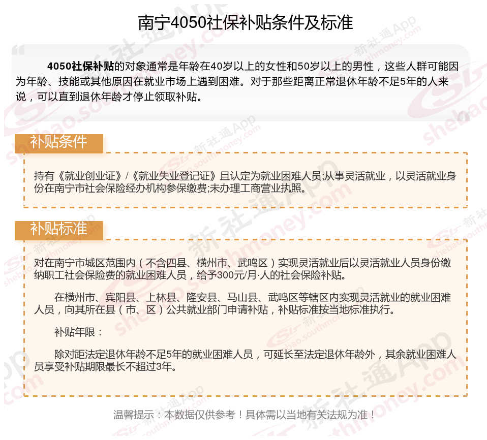
三、南宁灵活就业4050社保补贴标准及条件是什么

灵活就业补贴
社保换档次
五险一金
灵活就业补贴
自贡社保
社保缴纳
乌海社保
社保断交
更改时间
保定社保