今天聊一下灵活就业人员社保缴费问题!
灵活就业人员参保的基数是可以根据档次来进行选择的,每个省都不一样,且选择性很大,就基本养老保险而言,有的有五个档,有的有七个档,有的有十个档,而基本医疗保险有的分一档,有的分二档,有的分一档,二档,有的可以一次性缴纳的。
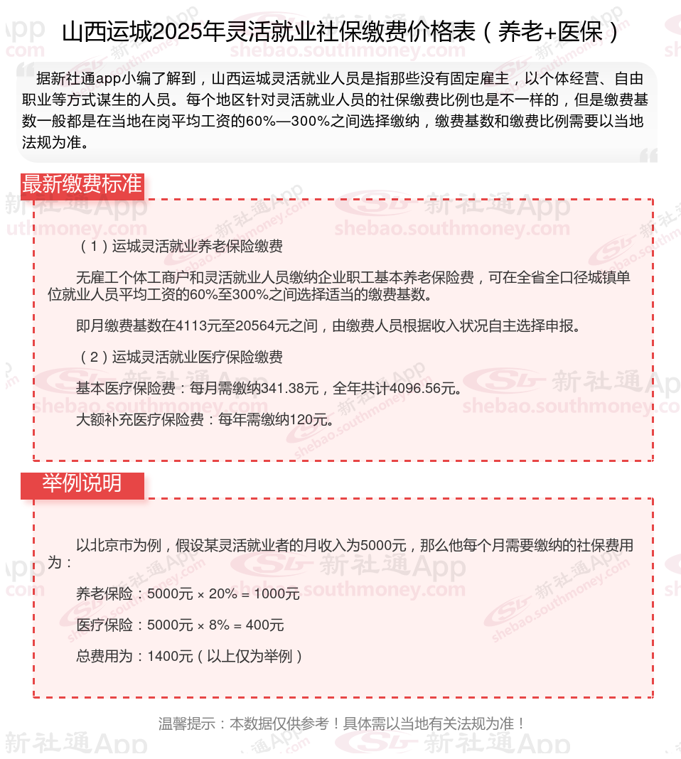
那么,社保灵活就业者缴费需要多少钱一个月呢?灵活就业社保缴费哪个档次最划算?根据新社通app-社保缴费查询工具提供的2025社保缴费标准详情数据:

据新社通app数据显示,山西运城灵活就业养老保险的缴费基数为:4113元。灵活就业人员参保缴费的比例为个人20%。
另外,需要注意的是,这些缴费标准可能会随着时间和方案的变化而调整。建议查阅相关消息或咨询当地社保部门。
(注:本文数据仅供参考,具体以当地缴费标准为准)
养老金异地领取
社保缴纳
灵活就业社保最低要交多少钱?
领取社保福利补贴
领取社保福利补贴
社保缴纳
4050补贴
那曲社保断了
湖北武汉社保
图木舒克社保