据新社通app数据显示,永州灵活就业养老保险的缴费基数为:4027元。灵活就业人员参保缴费的比例为个人20%。
另外,需要注意的是,这些缴费标准可能会随着时间和方案的变化而调整。建议查阅相关消息或咨询当地社保部门。
(注:本文数据仅供参考,具体以当地缴费标准为准)
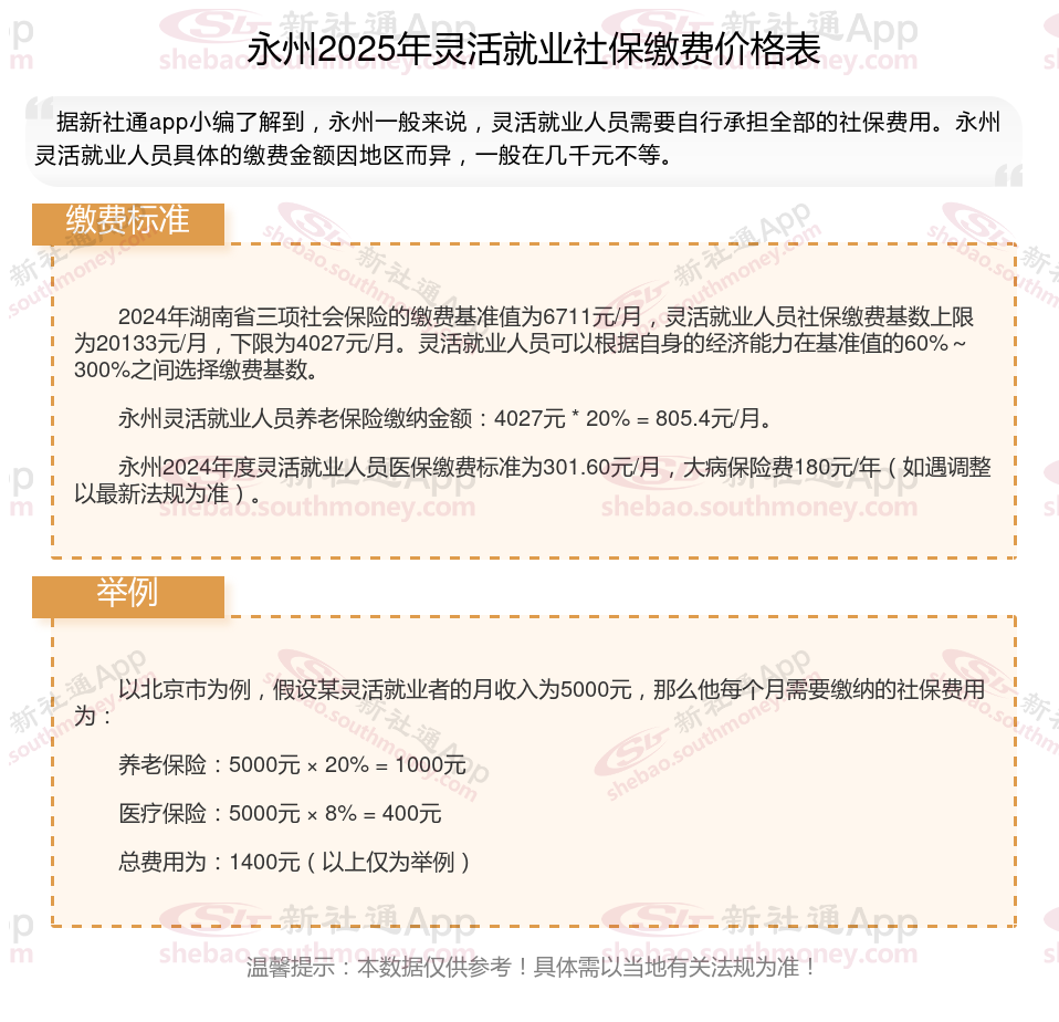
永州灵活就业人员社保每月交多少钱?根据新社通app-社保缴费查询工具提供的最新数据如下:

2024年湖南省三项社会保险的缴费基准值为6711元/月,灵活就业人员社保缴费基数上限为20133元/月,下限为4027元/月。灵活就业人员可以根据自身的经济能力在基准值的60%~300%之间选择缴费基数。
永州灵活就业人员养老保险缴纳金额:4027元*20%=805.4元/月。
永州2024年度灵活就业人员医保缴费标准为301.60元/月,大病保险费180元/年(如遇调整以最新法规为准)。
社保断缴有影响吗?
养老保险:短暂停止缴纳影响其实并不是很大,因为我们退休之后领取养老金是参考累计缴纳年限的,断缴一个月、两个月的影响很小,我们的养老金水平并不会因此明显下降。
医疗保险:短期:断交期间无法享受医保报销待遇,但账户余额可以继续使用。长期:需累计缴费达到一定年限才能享受退休后医保待遇,断交时间不计入累计年限。
生育保险:如果在怀孕的时候断交,将不能享受生育保险的相关福利。因此,对于有生育计划的人员来说,保持社保连续缴纳尤为重要。
失业保险、工伤险、生育保险:生育保险必须分娩或实施计划生育手术时,用人单位已为其参加生育保险且连续足额缴纳生育保险费满12个月。
工伤保险:工伤保险中断以后,是社保当中唯一一个没有任何影响的社保待遇,因为工伤保险只要正常缴纳,就能够正常享受工伤的待遇,它不受连续缴费年限的限制,也不受累计缴费年限的限制,只要正常缴纳,哪怕一个月都能够享受工伤保险,所以说即便中断其实对个人的影响也不是很大,而且就算是中断交费以后发生了工伤,只要认定为工伤,也能够享受到工伤保险的待遇。
住房公积金:住房公积金只能单位缴纳,不能以个人名义缴纳,因此一旦辞职,除非新工作马上续上,否则一定会停交的。停交住房公积金不会有什么后果,这笔钱还是在你的公积金账户里,当满足相关条件时就可以取出来。
社保线上缴费
社保中断
领取社保福利补贴
南京灵活就业社保
社保缴纳
灵活就业补贴
不知线上社保咋缴费?
失业金领取
领取社保福利补贴
领取社保福利补贴