一、2025年广东深圳灵活就业社保缴费标准公布啦 广东深圳灵活就业社保多少钱一个月?

二、广东深圳2025年灵活就业社保缴费基数及比例最新消息
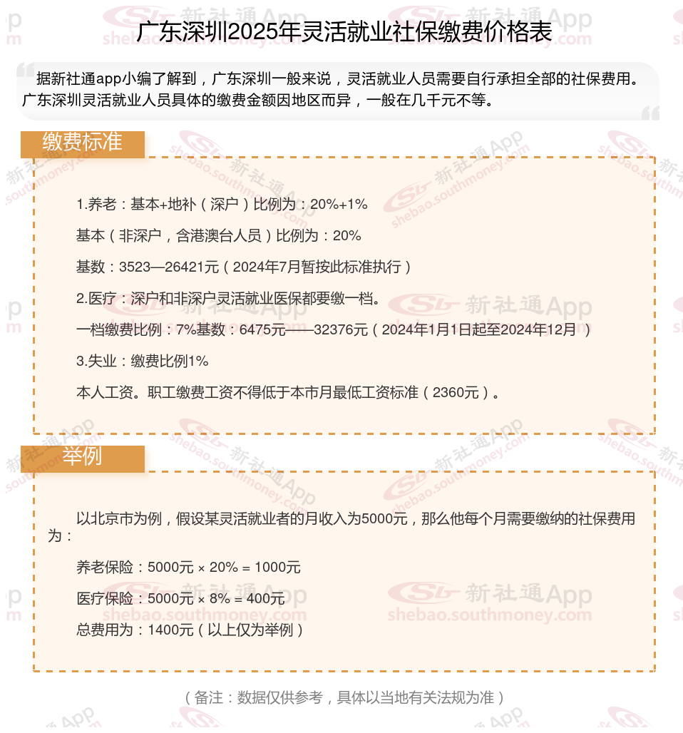
广东深圳社保缴纳比例费用是以缴费基数为基数以一定的比例进行缴费,职工社保分为单位缴纳部分和个人缴纳部分,两者缴纳比例不同,但是灵活就业人员参保职工社保没有单位负责,将全部由个人缴费。
社保缴费比例各个地区标准有些细微的差别,并且会不断产生新的变化。例如,自2024年3月1日起,上海市灵活就业人员缴纳职工基本养老保险费的比例由24%调整为20%,其中有8%进入个人账户;缴纳职工基本医疗保险费的比例由11%调整为10%。浙江在2022年9月职工养老保险缴费比例从15%降到14%,今年4月又公布将其恢复至15%。
提示:灵活就业养老保险的缴费比例一致,都是社保缴费基数的20%。
灵活就业医保的缴费比例就有些差异了,有些地方是6%,有些地方是8%,有些地方是13%。
广东深圳灵活就业社保参照职工社保的缴费基数进行缴纳。灵活就业社保由于各地区经济发展水平不一,职工月平均工资存在差异,所以各地区的社保缴费基数上下限也不同。
而社保缴费基数由当地上一年度职工的月平均工资确定,一般是以当地社会平均工资的60%-300%为社保缴费基数,基本上分为60%、80%、90%、100%、150%、200%、250%、300%等八个缴费档次。
社保需要缴纳多少年,才能享受退休工资?
社保缴费的年限长短,对养老保险的影响那可是首当其冲。
首先,15年可是养老保险缴费的一道“底线”,是法定的最低年限要求。养老保险大家庭里主要有城镇职工养老保险和城乡居民养老保险这两大“成员”。
依据《中华人民共和国社会保险法》,参加基本养老保险的个人,达到法定退休年龄时累计缴费满十五年的,按月领取基本养老金。这里面还有些细微差别,职工养老是参保人达到法定退休年龄便可领取养老金,而居民养老则要求参保人年满60周岁才具备领取资格。
再者,养老保险一直遵循着“多缴多得”这项铁打的原则,缴费水平越高,缴费年限越长,将来个人领取的养老金就如同“滚雪球”一般,越积越多。
领取社保福利补贴
4050补贴
社保断交
社保断缴
领取社保福利补贴
灵活就业补贴
山西朔州灵活就业社保
领取社保福利补贴
什么时候社保年限合并最有利?
公司加个人社保