2025广西玉林4050补贴主要针对的是年龄在40岁以上的女性和50岁以上的男性,这些人群通常因为年龄较大而面临就业困难。
广西玉林4050灵活就业社保补贴标准如何?“4050补贴”主要是针对大龄就业困难人群的社保补贴,申请条件包括年龄、就业困难、灵活就业并自费缴纳社保,需要持有失业登记证,不同地区可能有细微差别,比如农村户口的限制。那么广西玉林4050灵活就业社保补贴标准是多少钱?广西玉林4050社保补贴条件是什么?接下来随新社通APP小编了解一下广西玉林4050灵活就业社保补贴标准最新资讯。
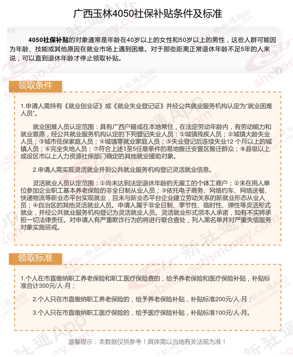
一、最新广西玉林4050社保补贴标准及条件

二、广西玉林灵活就业4050社保补贴申请流程:
广西玉林4050社保补贴如何办理,申请流程如下:(1)符合领取条件的灵活就业人员向街道劳保机构申报就业,并凭《再就业优惠证》、社会保险缴费凭证等相关材料,向街道劳保机构提出社会保险补贴申请;
(2)街道劳保机构核实灵活就业人员的就业情况,出具灵活就业证明,并为其向当地县级以上劳保部门申请社会保险补贴;
(3)经劳保部门审核、财部门复核后,将补贴资金直接支付给本人;社会保险补贴标准按灵活就业人员实际缴纳社会保险费的一定比例计算。具体补贴方法由各、自治区、直辖市根据《资金管理通告》制定。
缴纳社保标准
城乡居民社保
灵活就业补贴
领取社保福利补贴
养老金
江西南昌社保
社保缴纳
社保
五险一金
失业金领取