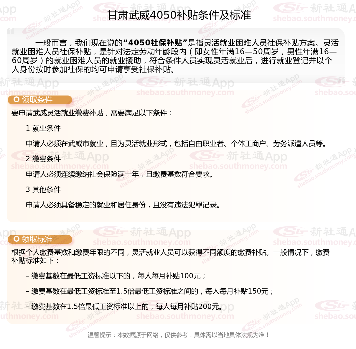
2025甘肃武威灵活就业4050社保补贴是一项面向特定年龄段的就业困难人群的社会保险补贴。
4050社保补贴标准据新社通app小编了解,通常,4050社保补贴包含基本医疗保险和基本养老保险两个险种,社保补贴金额为申请人实际缴纳基本养老保险和基本医疗保险金额的2/3,具体标准以当地社保局公布的数据为准!那么甘肃武威4050灵活就业困难人员社保补贴标准是多少?甘肃武威4050社保补贴需要符合什么条件?接下来随新社通APP小编具体了解一下4050社保补贴内容。
一、2025年甘肃武威4050社保补贴申请流程
甘肃武威申请4050社保补贴的具体流程如下:
准备材料与初步申请
申请人需符合4050社保补贴的条件,即女性年满40周岁,男性年满50周岁,且已按规及时缴纳社会保险费,并被相关部门认定为就业困难人员。此步骤中,就业困难人员需进行失业登记和申请就业困难人员认定。
符合条件的申请人,需携带本人身份证、托管合同书和缴费票据原件,于缴纳当年度养老、医疗保险三日后,前往市档案托管中心灵活就业人员社保补贴受理窗口进行初审。在初审过程中,申请人将领取《申请表》和灵活就业证明。《申请表》需填写一至七栏,并贴上照片,而缴费票号、缴费金额和补贴金额部分则无需填写。
材料审核与复核
灵活就业证明需由申办人在其户口所在地社区劳动工作站进行登记盖章,以证实其灵活就业状态。
申请人需持《申请表》、《灵活就业证明》及本人身份证、户口本等相关材料(一式三份)前往街道(乡镇)劳动事务所进行复核。经审核无误后,劳动事务所将签字盖章,并留存一份材料。
申报手续与补贴发放
复核通过后,申请人需持相关材料到市档案托管中心受理窗口办理申报手续。市档案托管中心将查阅档案,核对申请人的出生年月等情况,确保无误后汇总上报劳动部门。
劳动部门将对上报的材料进行审核,审核通过后报部门拨付资金。
按照发放时间,申办人需凭身份证和《受理卡》到指定银行领取社保补贴。
在办理过程中,申请人需确保提供的所有材料真实有效,且符合相关法规。如有任何疑问或需要进一步的帮助,可咨询当地社保部门或相关机构。此外,值得注意的是,4050社保补贴法规可能因地区而异,具体流程和要求请以当地法规为准。
二、2025年甘肃武威4050社保补贴标准(甘肃武威4050灵活就业人员补贴标准是多少钱?甘肃武威2025年4050补贴新规能领多少钱?)

三、甘肃武威申请过4050补贴后退休有影响吗
4050补贴领取后不影响退休金,需要的条件如下:
就业困难认定期间必须依法缴纳社保费,含养老保险费和医疗保险费
有劳动能力、有就业要求,并在各级公共就业服务机构进行了失业登记
依法进行登记失业,并符合4050年龄条件,即男性年满50周岁、女性年满40周岁
灵活社保缴费
领取社保福利补贴
社保卡不见
社保和农保
社保卡
社保缴纳
城乡居民社保
养老金异地领取
安徽六安社保
领取社保福利补贴