2025江西南昌灵活就业4050社保补贴是一项面向特定年龄段的就业困难人群的社会保险补贴。
江西南昌4050灵活就业社保补贴是什么?今天聊一下4050补贴话题。44050社保补贴标准据新社通app小编了解,通常,4050社保补贴包含基本医疗保险和基本养老保险两个险种,社保补贴金额为申请人实际缴纳基本养老保险和基本医疗保险金额的2/3,具体标准以当地社保局公布的数据为准!那么江西南昌4050灵活就业社保补贴标准是多少钱?江西南昌4050社保补贴可以领取多少?接下来随新社通APP小编了解一下江西南昌4050灵活就业社保补贴的最新资讯。
一、2025年江西南昌4050社保补贴申请流程
江西南昌4050社保补贴如何办理,申请流程如下:(1)符合领取条件的灵活就业人员向街道劳保机构申报就业,并凭《再就业优惠证》、社会保险缴费凭证等相关材料,向街道劳保机构提出社会保险补贴申请;
(2)街道劳保机构核实灵活就业人员的就业情况,出具灵活就业证明,并为其向当地县级以上劳保部门申请社会保险补贴;
(3)经劳保部门审核、财部门复核后,将补贴资金直接支付给本人;社会保险补贴标准按灵活就业人员实际缴纳社会保险费的一定比例计算。具体补贴方法由各、自治区、直辖市根据《资金管理通告》制定。
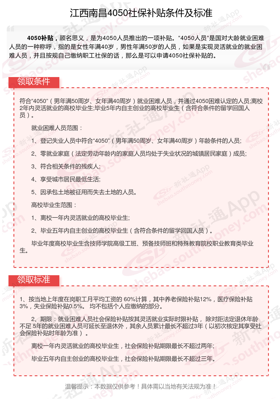
二、江西南昌4050社保补贴标准及条件2025年,最新如下

三、2025年领了灵活就业补贴影响退休金的吗
有些许影响。
40,50人员属于灵活就业人员,缴纳社保的费用的绝对金额虽然相对较少,但计算养老金时,只会影响个人帐户养老金部分,且影响很有限,少缴少得。
灵活就业补贴
社保断交
缴纳社保
灵活就业补贴
灵活缴费标准
城乡居民社保缴费可以补交吗
缴纳社保
城乡居民社保
灵活就业补贴
社保断交