据新社通app数据显示,合肥灵活就业养老缴费基数明细如下:
养老缴费缴费基数为:4227元;
个人缴费比例:20%;
(注:本文数据仅供参考,具体以当地缴费标准为准)
合肥灵活就业人员社保每月交多少钱?根据新社通app-社保缴费查询工具提供的最新数据如下:

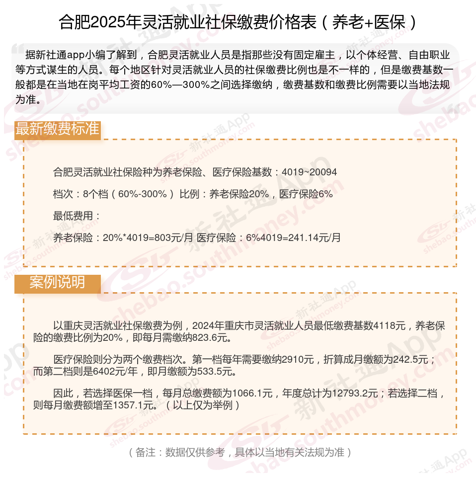
合肥灵活就业社保险种为养老保险、医疗保险基数:4019~20094
档次:8个档(60%-300%)比例:养老保险20%,医疗保险6%
最低费用:
养老保险:20%*4019=803元/月医疗保险:6%4019=241.14元/月
社保断缴有影响大吗?
养老保险:养老保险断交是没有什么影响的,当然在退休前必须缴满15年,也就是180个月才可以领取养老金,当然也是多缴多得,所以我们还是尽量不要断交。
医疗保险:如果医疗保险出现中断以后,影响相对来说还是比较大的。因为医疗保险享受到的是即交即得的原则,如果你一旦出现中断的缴费,尤其是中断缴费在三个月以上,那么很多地区都会设置,至少三个月到6个月的医保等待期。在医保等待期内就无法正常享受到医保的报销待遇了,只有过了医保等待期,才能够正常享受到医保的报销,如果说,对于一些临时抱佛脚的人群来说,可能他就无法直接享受到医保的报销,由此所带来的影响和后果是不言而喻的。
生育保险:如果享受生育保险,职工必须和用工单位建立起生育保险的缴纳,而且要在生产之前,满足连续缴纳生育保险一年以上的时间,这种情况下才具备生育保险享受的条件,如果说你出现了生育保险的中断交费,或者说不符合连续一年的交费,那么依然是无法享受到生育保险的报销,包括生育津贴的待遇。
失业保险:不会失效。
工伤保险:基本不受影响。
住房公积金:住房公积金只能单位缴纳,不能以个人名义缴纳,因此一旦辞职,除非新工作马上续上,否则一定会停交的。停交住房公积金不会有什么后果,这笔钱还是在你的公积金账户里,当满足相关条件时就可以取出来。
社保断交
灵活就业补贴
沈阳社保缴费价格
线上缴社保
农村的社保需要交满多少年?
社保中断
社保缴纳
广东东莞灵活就业人员
社保断交
广州灵活就业社保