据新社通app数据显示,贺州企业灵活就业养老保险的缴费基数为:4053.6元。
缴费比例:在企业参保缴费的情况下,单位缴纳比例为16%,个人缴纳比例为8%。而灵活就业人员参保缴费的比例为个人20%。
另外,需要注意的是,这些缴费标准可能会随着时间和方案的变化而调整。为了获取最新的贺州灵活就业养老保险缴费标准信息,建议查阅相关消息或咨询当地社保部门。总的来说,了解并遵守当地的养老保险缴费标准是每个人的责任,也是保证个人权益的重要方案。
(注:本文数据仅供参考,具体以当地缴费标准为准)
2025贺州灵活就业社保缴费价格是多少钱一个月?根据新社通app-社保缴费查询工具提供的最新数据如下:

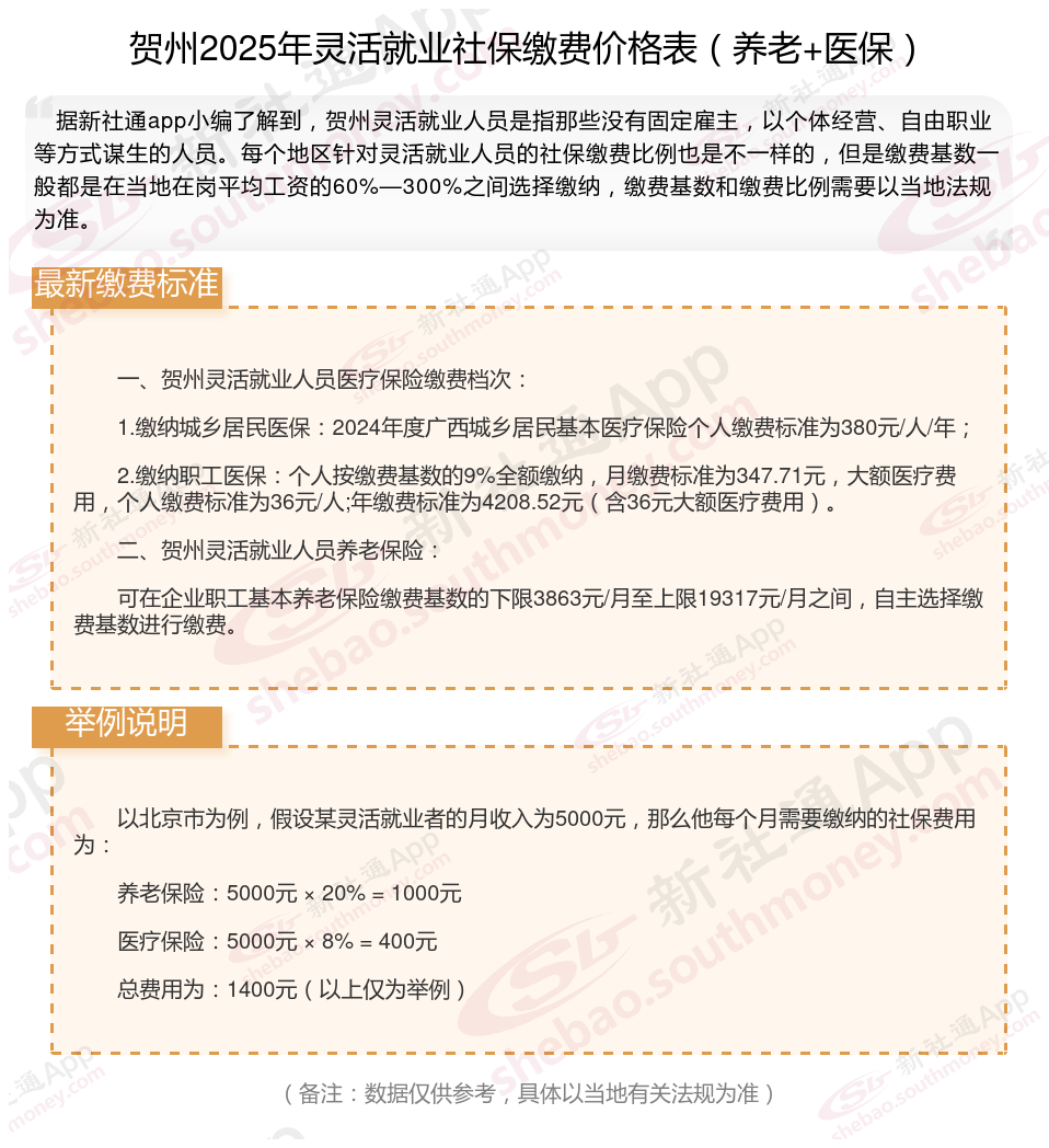
一、贺州灵活就业人员医疗保险缴费档次:
1.缴纳城乡居民医保:2024年度广西城乡居民基本医疗保险个人缴费标准为380元/人/年;
2.缴纳职工医保:个人按缴费基数的9%全额缴纳,月缴费标准为347.71元,大额医疗费用,个人缴费标准为36元/人;年缴费标准为4208.52元(含36元大额医疗费用)。
二、贺州灵活就业人员养老保险:
可在企业职工基本养老保险缴费基数的下限3863元/月至上限19317元/月之间,自主选择缴费基数进行缴费。
社保断缴有影响大吗?
失业保险:和工伤保险断交一个月的影响相对较小,但仍建议尽快补缴以保持连续性。
养老保险:根据相关要求,参加基本养老保险的个人,达到法定退休年龄时累计缴费满十五年的,可以按月领取基本养老金。这里的“累计缴费满十五年”是指个人按缴纳养老保险的累计年限,社保断缴并不会影响之前的缴费记录。
生育保险:生育险能报销产检、分娩等费用,还能领取生育津贴,给生育家庭减轻经济负担。但不同城市对生育险的连续缴费时间有要求,如果生孩子前断缴,很可能无法享受这些待遇。
工伤保险:基本不受影响。
医疗保险:符合参保条件的人员应在3个月内办理参保缴费手续,从办理参保缴费手续的次月起享受职工医保待遇,未在要求时间内办理参保缴费手续或连续中断缴费3个月的情形,视为中断参保。
会影响买房买车和入户:在很多城市非本地户口的人想要买房买车,需要不间断地缴纳社保达到一定时限。要是断缴就要重新计算缴费期限,那就有可能错失买房优惠或相关的入户要求等。
交社保
农保和社保都交了怎么办
社保缴纳
社保缴纳基数
养老金异地领取
社保续交
社保缴纳
社保累计缴纳年限合并怎么办理
缴纳社保
社保缴纳比例