灵活就业人员的上年度月平均工资低于统筹地区上年度全口径城镇单位就业人员平均工资的60%,则缴费基数按60%计算;反之,如果月平均工资超过平均工资的300%,则缴费基数按300%计算
那么,个体户社保要交多少钱一个月?灵活就业交哪个档次最划算?买根据新社通app-社保缴费查询工具提供的2025社保缴费标准详情数据:

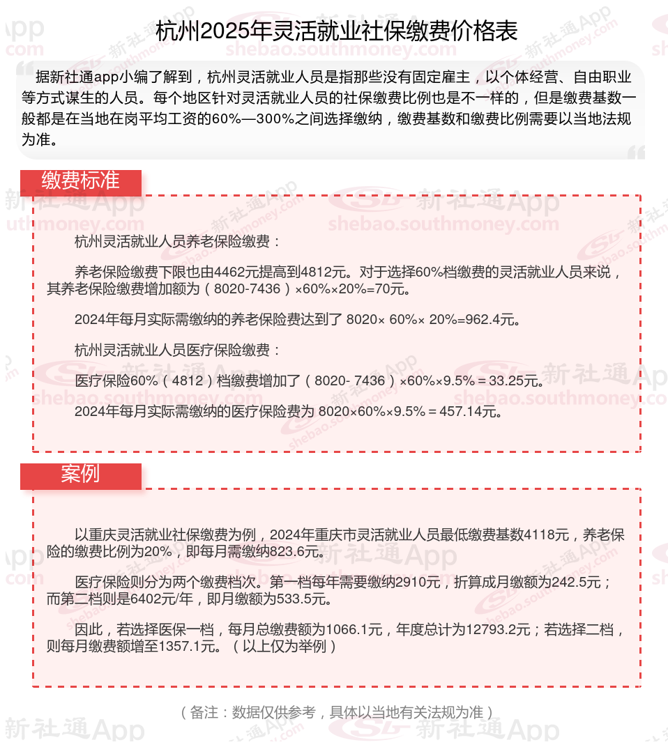
据新社通app数据显示,2024-2025年杭州灵活就业人员养老保险的缴费标准:
养老保险缴费基数的下限为4462元;养老保险缴费比例为20%。
(注:本文数据仅供参考,具体以当地缴费标准为准)
》点击新社通app社保计算器,了解你的社保缴费明细!
新社通app数据所得,数据仅供参考。
农保和社保都交了怎么办
灵活就业补贴
缴纳社保
灵活社保缴费
社保缴费计算
社保缴纳比例
社保断交多久作废? ?
灵活社保缴费
南通社保
农村社保可以交多少年