柳州4050社保补贴新规2025年最新标准,就业困难人员灵活就业社保补贴标准是多少钱一个月?2025柳州灵活就业4050社保补贴是一项面向特定年龄段的就业困难人群的社会保险补贴。
柳州4050灵活就业社保补贴标准如何?“4050补贴”需要以灵活就业身份参加职工养老和医疗保险,补贴标准不超过实际缴费的三分之二,最长3年,距离退休不足5年的可延长到退休。补贴对象包括国企下岗人员、低保家庭等。申请流程需要提交身份证、银行账户等。那么柳州4050灵活就业社保补贴标准是多少钱?柳州4050社保补贴条件是什么?接下来随新社通APP小编了解一下柳州4050灵活就业社保补贴标准最新资讯。
一、2025年柳州4050社保补贴申请流程
柳州4050社保补贴的领取流程是什么?
准备申请材料
本人身份证、户口簿原件及复印件
就业失业登记证原件及复印件
社会保险缴费凭证原件及复印件,如社保缴费发票、银行代扣社保的流水清单等
灵活就业证明,需到相关部门或社区开具,证明自身处于灵活就业状态
本人银行卡或存折原件及复印件,用于接收补贴资金
其他可能需要的材料,如残疾证、低保证、单亲家庭证明等,依个人具体情况而定
提交申请
线下申请:携带材料到户籍所在地的社区居委会、街道办事处劳动工作站或当地就业服务中心等相关部门提交申请,并填写《4050社保补贴申请表》
线上申请:部分地区支持线上申报,需登录当地人力资源和社保局官网或指定的服务平台,找到“4050社保补贴申请”入口,按要求注册登录后,如实填写个人信息、就业失业情况、社保缴费情况等,并上传申请材料的电子文档进行申报
审核与公布
社区或街道等基层部门收到申请后,会对申请人的身份、就业情况、社保缴费情况等进行初审,核实材料的真实性和完整性
初审通过后,相关信息会被报送至上级就业服务部门或人社部门进行复核,复核通过的申请人名单将在社区、街道或当地人社部门网站等进行公布,公布期一般为5-7天,接受社会监督
补贴发放
公布无异议后,部门会将补贴资金拨付至指定账户。一般是按月、按季度或按年发放,具体发放时间和方式以当地法规为准。
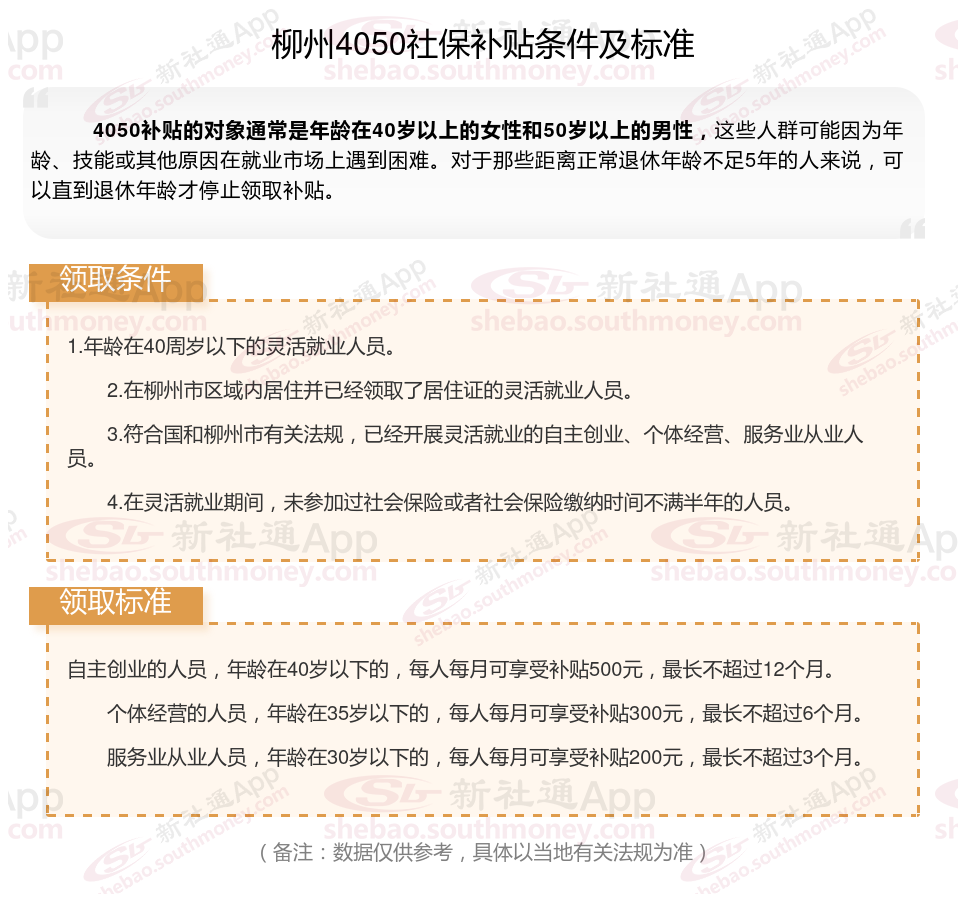
二、柳州4050社保补贴新规2025年最新标准,2025年柳州4050社保补贴条件是什么?

三、?怎样查询4050补贴款是否到账?
1.社保局发放:通过社保局发放的4050补贴,可以在社保局柜台进行查询。需要提供户口所在地社保局的工作凭证、个人身份证原件和复印件以及补贴发放的存折账号,工作人员核实后,会告知补贴的发放情况。
2.银行发放:如果4050补贴是银行发放,可以到银行柜台或者银行ATM机上进行查询。需要提供银行卡的账号,如果补贴已经到账,会有提示音提醒。
3.支付宝查询:如果4050补贴是通过支付宝发放,可以登录支付宝账号,在首页点击“市民中心”选项,选择“社保”选项,进入页面后点击“4050补贴查询”即可查看补贴的发放情况。
福建福州社保
4050补贴
缴纳社保
社保档次更改
养老金
社保续交
社保缴纳
五险一金
4050补贴
社保缴费