灵活就业社保成为很多自由职业者和打工人空窗期的最佳选择。那具体缴费是多少呢?
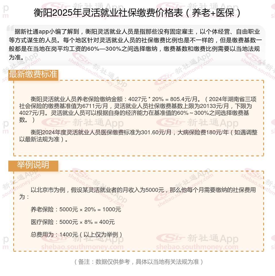
据新社通app数据显示,衡阳灵活就业养老保险的缴费基数为:4027元。灵活就业人员参保缴费的比例为个人20%。
另外,需要注意的是,这些缴费标准可能会随着时间和方案的变化而调整。建议查阅相关消息或咨询当地社保部门。
(注:本文数据仅供参考,具体以当地缴费标准为准)
自由职业交社保一个月多少钱?2025社保缴费标准,根据新社通app-社保缴费查询工具提供的2025社保缴费标准详情数据如下:

灵活就业社保:缴费基数为上年全省在岗职工月平均工资的60%-300%。
社保交够多少年就能够退休享受退休金?
基本养老保险交满15年,基本医疗保险交满20年。
根据相关要求:
1、在同一城市,累计缴纳基本养老保险满15年,基本医疗保险20年,退休时,即按缴纳所在城市标准发放最低基本养老金,执行缴纳所在城市医疗保险标准。
2、流动工作人员,在每一城市,基本养老保险与基本医疗保险均未够年限,而在所有城市的累计缴纳基本养老保险满15年,基本医疗保险满20年,则按其户藉所在地标准发放基本养老金,执行户籍所在地医疗保险标准。
3、在所有城市,基本养老保险与基本医疗保险缴纳均不够年限,则在退休时,按当年度所在地社保缴纳基数,一次性补足年限的基本养老与基本医疗。
温馨提示:本数据仅供参考!具体需以当地有关法规为准!
社保缴纳
灵活就业补贴
社保缴纳
五险一金
缴纳社保
宜昌社保
社保
四川南充社保
社保换档次
五险一金