职工社保与灵活就业社保在参加的险种、缴费主体与比例、缴费基数与比例、户籍限制与缴费意愿以及保险对象与享受待遇等方面都存在显著差异。
据新社通app数据显示,安阳灵活就业人员养老保险缴费基数2024-2025年最新标准如下:
缴费基数下限暂按不低于3579元/月执行。按照个人20%的缴费费率,个人养老保险缴费金额低于715.8元/月。
(注:本文数据仅供参考,具体以当地缴费标准为准)
安阳灵活就业人员的社保缴费标准是多少?根据新社通app-社保缴费查询工具提供的最新数据如下:

》一键算清您的社保缴费明细!新社通app社保计算器,让您清清楚楚了解缴费明细!
新社通社保计算器计算所得,数据仅供参考。
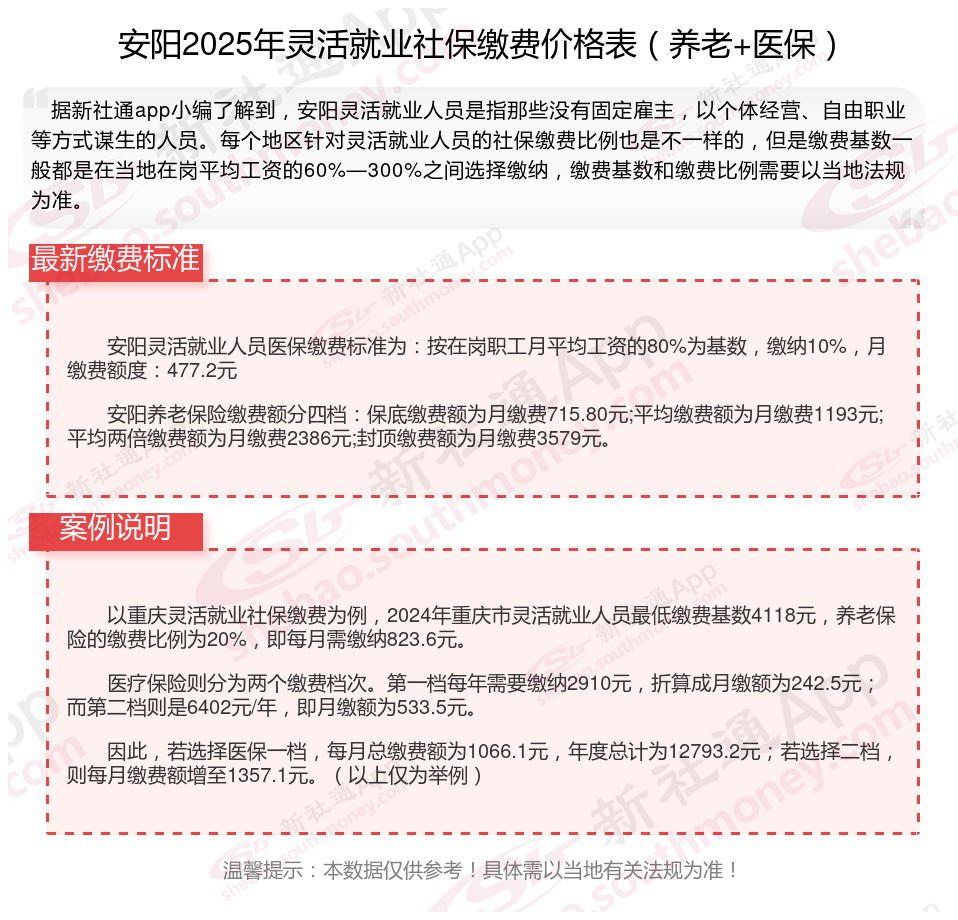
安阳灵活就业人员医保缴费标准为:按在岗职工月平均工资的80%为基数,缴纳10%,月缴费额度:477.2元
安阳养老保险缴费额分四档:保底缴费额为月缴费715.80元;平均缴费额为月缴费1193元;平均两倍缴费额为月缴费2386元;封顶缴费额为月缴费3579元。
灵活就业社保
五险一金
社保断交
缴纳社保
社保续交
灵活社保缴费
五险一金
社保中断
4050补贴
五险一金