2025宁夏吴忠灵活就业4050社保补贴是一项面向特定年龄段的就业困难人群的社会保险补贴。
4050社保补贴标准据新社通app小编了解,通常,4050社保补贴包含基本医疗保险和基本养老保险两个险种,社保补贴金额为申请人实际缴纳基本养老保险和基本医疗保险金额的2/3,具体标准以当地社保局公布的数据为准!那么宁夏吴忠灵活就业人员4050补贴最新标准是多少,宁夏吴忠4050灵活就业人员社保补贴一年可以有多少钱?接下来随新社通APP小编具体了解一下4050社保补贴内容。
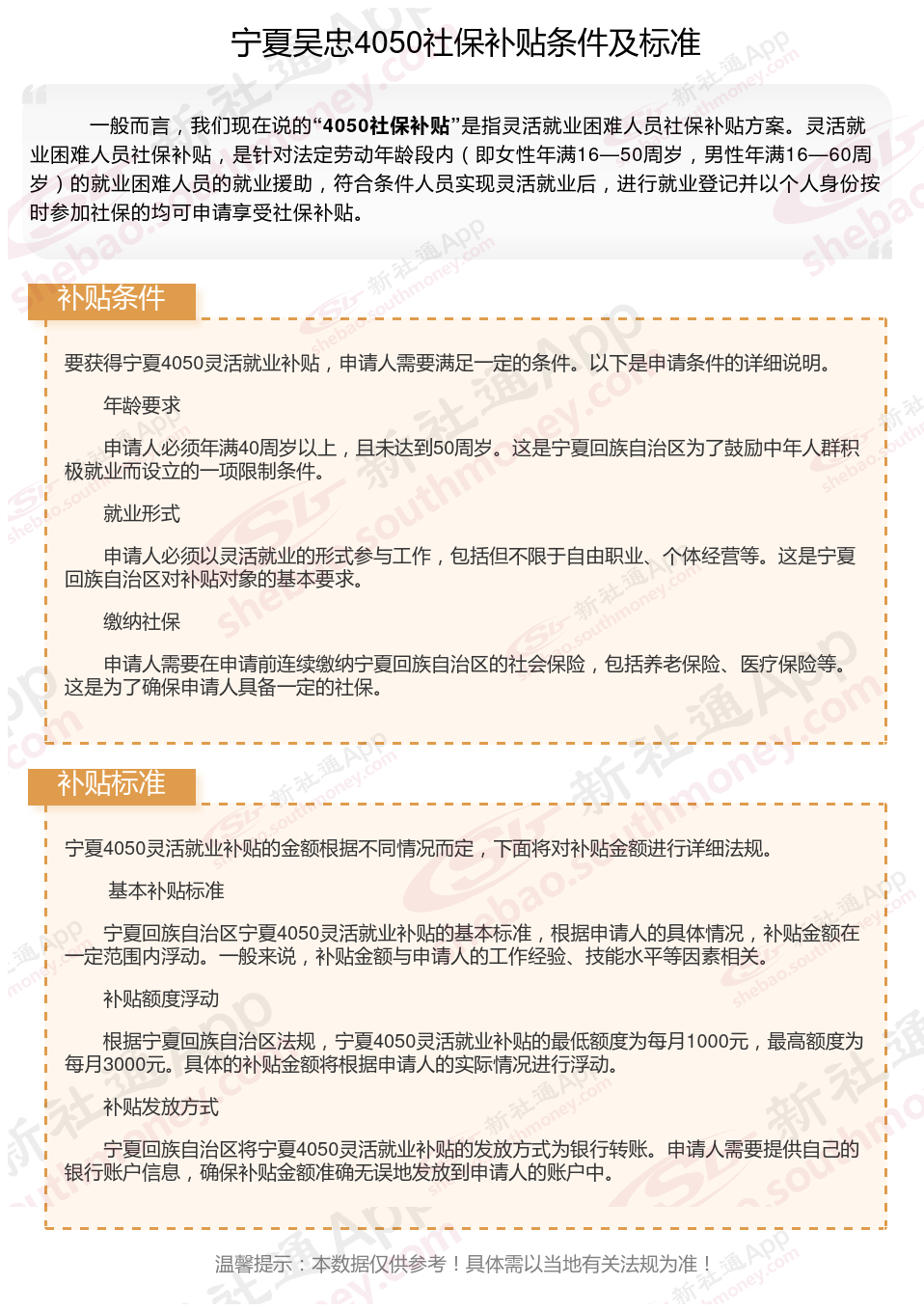
一、2025年宁夏吴忠灵活就业4050社保补贴标准及条件是什么

二、2025年宁夏吴忠灵活就业4050社保补贴去哪里办理?
宁夏吴忠灵活就业4050社保申请可以在户口所在地乡镇、街道(开发委)所属社区(村)办理。
1.申请时间:2-4月。
2.申请地点:到户口所在地乡镇、街道(开发委)所属社区(村)办理申报登记手续。
3.申请资料:《再就业优惠证》或《就业失业登记证》原件及复印件、身份证复印件、灵活就业证明1份、《审核认定表》一式两份、银行出具的加盖公章的缴纳社会保险费单据。
缴纳社保
4050补贴
阜新社保
灵活社保缴费
社保缴纳
4050补贴
社保缴纳
更改时间
社保缴纳
灵活社保缴费