灵活就业社保的缴费金额因地区和具体法规要求而异。以北京为例,养老保险缴费比例为20%,月最低缴费金额为1265.2元
那么,个体户社保要交多少钱一个月呢?根据新社通app-社保缴费查询工具提供的2025社保缴费标准详情数据:

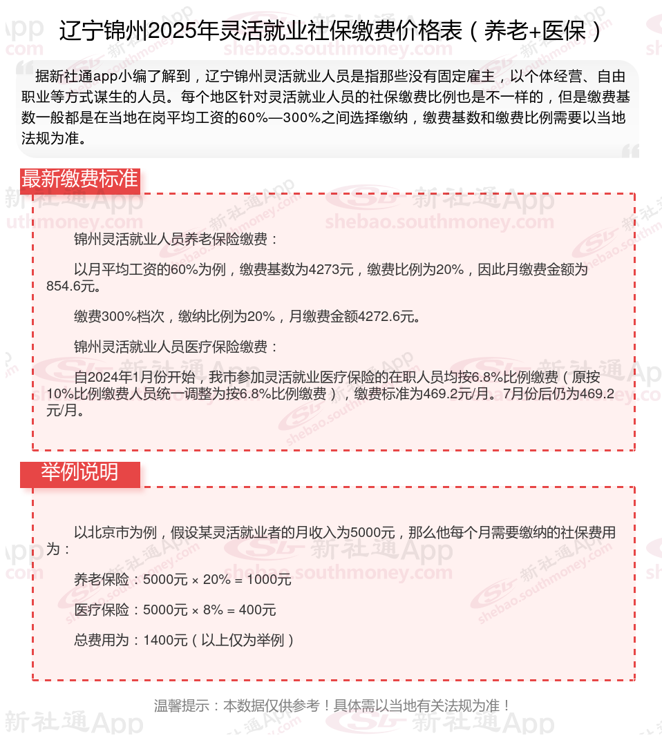
据新社通app数据显示,辽宁锦州灵活就业养老保险缴费基数2024-2025年最新标准如下:
2025年辽宁锦州城镇职工社会保险缴费基数用人单位及其职工(包括有雇工的个体工商户及其雇工)分别按2024年度全口径省平的60%(4273元/月)和300%(21363元/月)核定缴费基数的下限和上限执行。
个人缴费比例:20%;
(注:本文数据仅供参考,具体以当地缴费标准为准)
》》点击新社通app社保计算器,查询你的社保缴纳明细!
新社通app数据所得,数据仅供参考。
社保缴纳
养老金
灵活就业补贴
社保线上缴费
社保线上缴费
南京社保缴费
领取社保福利补贴
重庆社保缴费价格
灵活就业补贴
缴纳社保比例