2025浙江宁波4050补贴标准是多少钱一个月?浙江宁波4050补贴到账哪里查询到账?2025浙江宁波4050补贴主要针对的是年龄在40岁以上的女性和50岁以上的男性,这些人群通常因为年龄较大而面临就业困难。
今天聊一下4050补贴的相关内容。4050补贴听起来像是一个针对特定年龄人群的社保补贴。比如女性需年满40周岁,男性需年满50周岁(以申请当年12月31日为截止日期)。那么浙江宁波4050灵活就业困难人员社保补贴多少钱?浙江宁波4050社保补贴可以申请吗?接下来随新社通APP小编具体了解一下4050社保补贴内容。
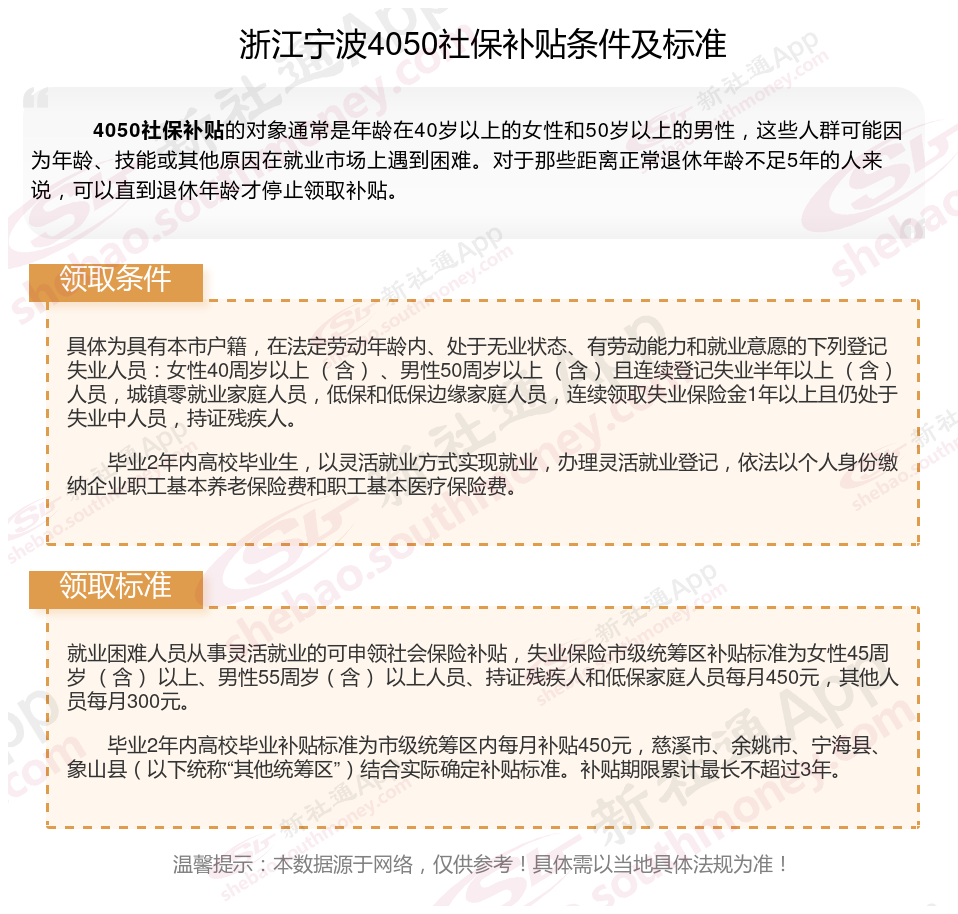
一、浙江宁波4050社保补贴标准及条件2025年最新消息

二、2025年浙江宁波灵活就业4050社保补贴申请流程是怎么样的?
浙江宁波灵活就业社保补贴的年龄限制?主要包括女性满40周岁以上,男性满50周岁以上。此外,有些地区还要求女性满45周岁以上,男性满45周岁以上也可以申请灵活就业保险补贴?。
浙江宁波4050灵活就业补贴申请条件
?年龄及残疾情况?:
女性满40周岁以上,男性满50周岁以上,以及中、重度残疾人可以申请灵活就业保险补贴?。
?就业情况?:
在社区从事家务服务并与社区居民形成服务关系的灵活就业人员。
没有固定工作单位,岗位和工作时间不固定,但能够取得收入的其他灵活就业人员。
已实现灵活就业满30日,并在户口所在区县劳动部门办理了个人就业登记的人员。
实现灵活就业并以灵活就业身份参保的符合条件的高校毕业生?。
灵活就业补贴
社保缴纳
社保断交
灵活社保缴费
社保缴纳
领取社保福利补贴
灵活就业补贴
缴纳社保
社保档次更改
社保卡不见