社会保险是一种为丧失劳动能力、暂时失去劳动岗位或因健康原因造成损失的人口提供收入或补偿的一种社会和经济体系。社会保险的主要项目包括养老保险、医疗保险、失业保险、工伤保险、生育保险。
那么,2025年自由职业者怎么交社保?根据新社通app-社保缴费查询工具提供的2025社保缴费标准详情数据:

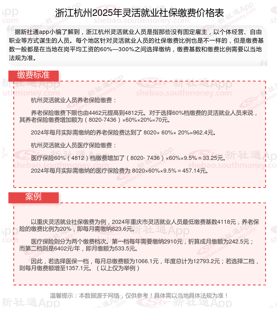
据新社通app数据显示,浙江杭州灵活就业人员养老保险缴费基数2024-2025年最新标准如下:
缴费基数下限暂按不低于4462元/月执行。按照个人20%的缴费费率,个人养老保险缴费金额低于892.4元/月。
(注:本文数据仅供参考,具体以当地缴费标准为准)
社会保险交多少年才可以领钱?
社保交满15年并且达到法定退休年龄可以领取退休金。根据《中华人民共和国社会保险法》第十六条参加基本养老保险的个人,达到法定退休年龄时累计缴费满十五年的,按月领取基本养老金。
参加基本养老保险的个人,达到法定退休年龄时累计缴费不足十五年的,可以缴费至满十五年,按月领取基本养老金;也可以转入新型农村社会养老保险或者城镇居民社会养老保险,按照法规享受相应的养老保险待遇。
法定的退休年龄为女性55周岁,男性60周岁,社保养老金即是按照这两个年龄段进行领取。
温馨提示:本数据仅供参考!具体需以当地有关法规为准!
社保续交
领取社保福利补贴
社保续交
社保缴纳
线上社保缴费教程
灵活就业补贴
南宁社保
城乡居民社保
社保缴纳
灵活社保缴费