灵活就业社保缴费比例主要包括养老保险和医疗保险两部分。
养老保险缴费比例
灵活就业人员的养老保险缴费比例为20%,而企业职工的基本养老保险缴费比例为24%(其中单位承担16%,个人承担8%)。这意味着灵活就业人员需要自己承担全部的20%养老保险费用。
医疗保险缴费比例
灵活就业人员的医疗保险缴费比例为10%,而企业职工的基本医疗保险缴费比例为11%(其中单位承担8%,个人承担3%)。自2024年3月1日起,上海灵活就业人员的医疗保险缴费比例调整为10%。
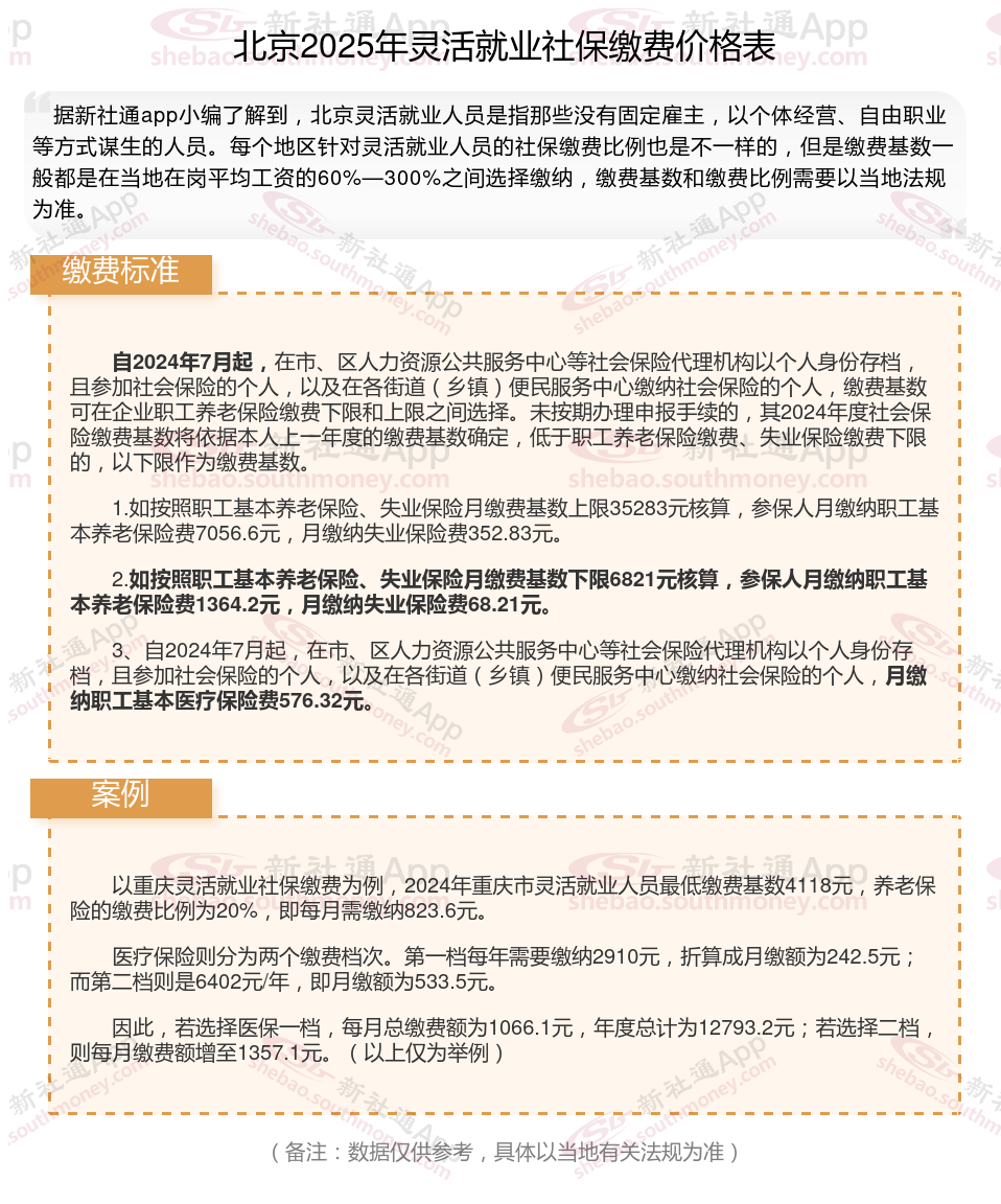
自己缴纳社会保险,一般需要交多少钱一个月?根据新社通app-社保缴费查询工具提供的2025社保缴费标准详情数据:

社保需要累计缴纳满15年才可以在你法定退休年龄之后享受社保待遇。社保交满15年后可以不再交费。如果有单位,即使缴满15年,但职工还未退休的,企业还得继续缴费,直至退休;个人缴纳社保的话,可停缴,也可继续缴纳,根据当地要求,肯定也是继续缴纳好,养老保险是遵循“多缴多得”的原则,缴费基数越高、年限越长,退休时领取养老金也越多。
领取社保福利补贴
上海社保断了
社保断交
2025年榆林4050社保补贴新规
城乡居民社保
五险一金
社保缴纳
城乡社保缴费能补交么
手机社保缴费用
社保缴纳