灵活就业人员社保是为切实保证灵活就业人员这一特殊劳动群体的社会保险权益,针对不同类别的灵活就业人员推出不同的社保优惠。
据新社通app数据显示,梅州灵活就业养老保险缴费基数2024-2025年最新标准如下:
最低缴费基数:4190元;
个人缴费比例:20%;
(注:本文数据仅供参考,具体以当地缴费标准为准)
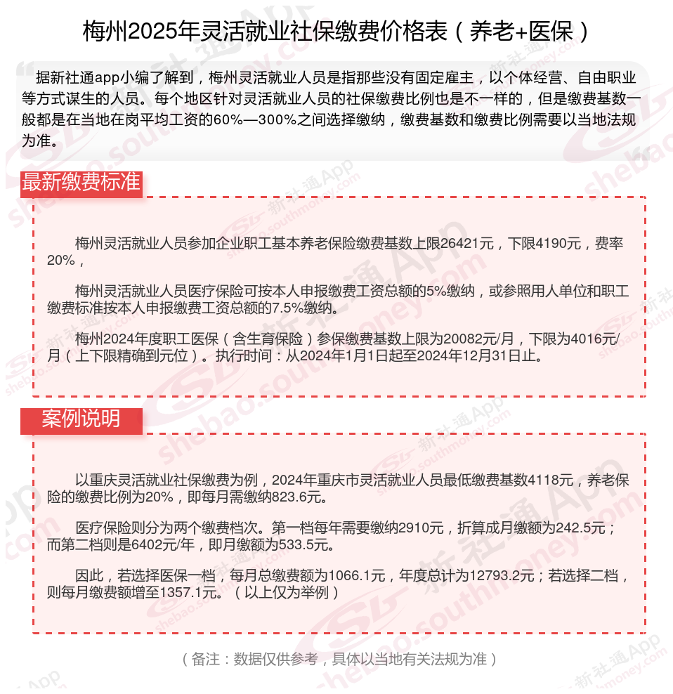
梅州社保缴费多少钱?下表是2024-2025年梅州社保费用明细参考,根据新社通app-社保缴费查询工具提供的最新数据如下:

梅州灵活就业人员参加企业职工基本养老保险缴费基数上限26421元,下限4190元,费率20%,
梅州灵活就业人员医疗保险可按本人申报缴费工资总额的5%缴纳,或参照用人单位和职工缴费标准按本人申报缴费工资总额的7.5%缴纳。
梅州2024年度职工医保(含生育保险)参保缴费基数上限为20082元/月,下限为4016元/月(上下限精确到元位)。执行时间:从2024年1月1日起至2024年12月31日止。
灵活就业社保的缴费方式主要包括以下几种:
1、微信缴费:关注医保微信公众号,进入“医保服务”后点击“灵活就业缴费”,输入姓名和身份证号即可缴纳基本医疗保险费用。此外,还可以通过微信的城市服务功能,选择“社保”中的“灵活就业医疗保险缴纳”进行缴费。
2、支付宝缴费:打开支付宝的“市民中心”,选择“社保”中的“社保缴费”,然后选择“灵活就业医疗保险”进行缴费。
3、银行缴费:通过农业银行、农信社、建设银行、工商银行、中国银行、光大银行等协作银行的手机APP进行缴费。
4、税务部门缴费:缴费人可以前往主管税务部门的办税服务厅或服务大厅的税务征收窗口办理缴费。
》》还不知道自己社保缴纳明细吗?点击新社通app社保计算器,查询所在城市社保缴费明细!
新社通app数据所得,数据仅供参考。
淮安社保
退休金和养老金区别
城乡居民社保缴费可以补交吗
缴纳社保
灵活社保缴费
乌鲁木齐社保
灵活就业补贴
社保卡
社保中断
城乡居民社保