据新社通app数据显示,揭阳养老保险缴费基数2024-2025年最新标准如下:
揭阳灵活就业人员基本养老保险缴费基数暂按不低于4190元;
缴费比例:个人承担20%;养老保险缴费个人838元。
(注:本文数据仅供参考,具体以当地缴费标准为准)
2025揭阳灵活就业社保缴费价格是多少钱一个月?根据新社通app-社保缴费查询工具提供的最新数据如下:

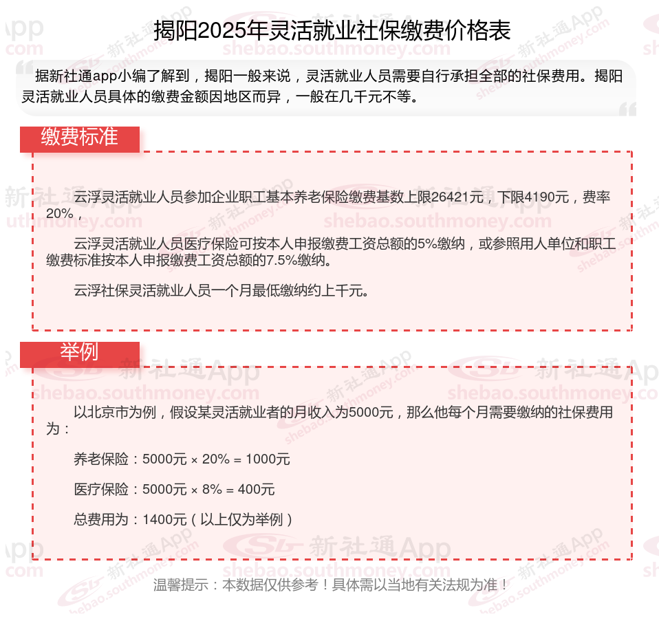
云浮灵活就业人员参加企业职工基本养老保险缴费基数上限26421元,下限4190元,费率20%,
云浮灵活就业人员医疗保险可按本人申报缴费工资总额的5%缴纳,或参照用人单位和职工缴费标准按本人申报缴费工资总额的7.5%缴纳。
云浮社保灵活就业人员一个月最低缴纳约上千元。
断交社保有什么影响,具体是哪些?
失业保险:和工伤保险断交一个月的影响相对较小,但仍建议尽快补缴以保持连续性。
工伤保险:如果离职或断缴也是没法享受保险待遇的。
无法使用医保报销或报销额度有限:如果中途没有按时缴纳医疗保险的费用,第二个月就不能享受医疗报销,仅可以使用账户余额,生病去医院的花费都要自己掏钱,要是断缴超过3个月想使用医保报销一般需要重新缴纳费用满6个月。一般医保持续缴费的时间越长每年可以报销的额度就越高,要是断缴超过3个月那连续缴费的时间就会被清0。
养老保险:养老金的领取遵循“多缴多得,长缴多得”的原则,断缴会使缴费年限和账户余额都减少,自然养老金也会变少。要是退休时缴费年限不够,还得延长缴费年限才能领取养老金,这无疑会影响退休后的生活质量。
生育费用不能报销:生育保险普遍都要求要连续缴满9个月或者累计缴满12个月,并且生育当月必须缴纳,产前产后检查、顺产或者剖腹产费用等费用才能报销。如果在生孩子之前,就已经辞职或者没有缴费达到要求的时间,那相关费用报销和相关补贴领取就与你无关了。
灵活社保缴费
社保线上缴费
退休工资计算方法
社保中间断了
灵活就业社保
领取社保福利补贴
河源社保
灵活就业补贴
陕西商洛社保
社保缴纳比例