2025襄阳4050补贴主要针对的是年龄在40岁以上的女性和50岁以上的男性,这些人群通常因为年龄较大而面临就业困难。
襄阳4050灵活就业社保补贴是什么?今天聊一下4050补贴话题。44050社保补贴标准据新社通app小编了解,通常,4050社保补贴包含基本医疗保险和基本养老保险两个险种,社保补贴金额为申请人实际缴纳基本养老保险和基本医疗保险金额的2/3,具体标准以当地社保局公布的数据为准!那么襄阳4050灵活就业社保补贴标准是多少钱?襄阳4050社保补贴可以领取多少?接下来随新社通APP小编了解一下襄阳4050灵活就业社保补贴的最新资讯。
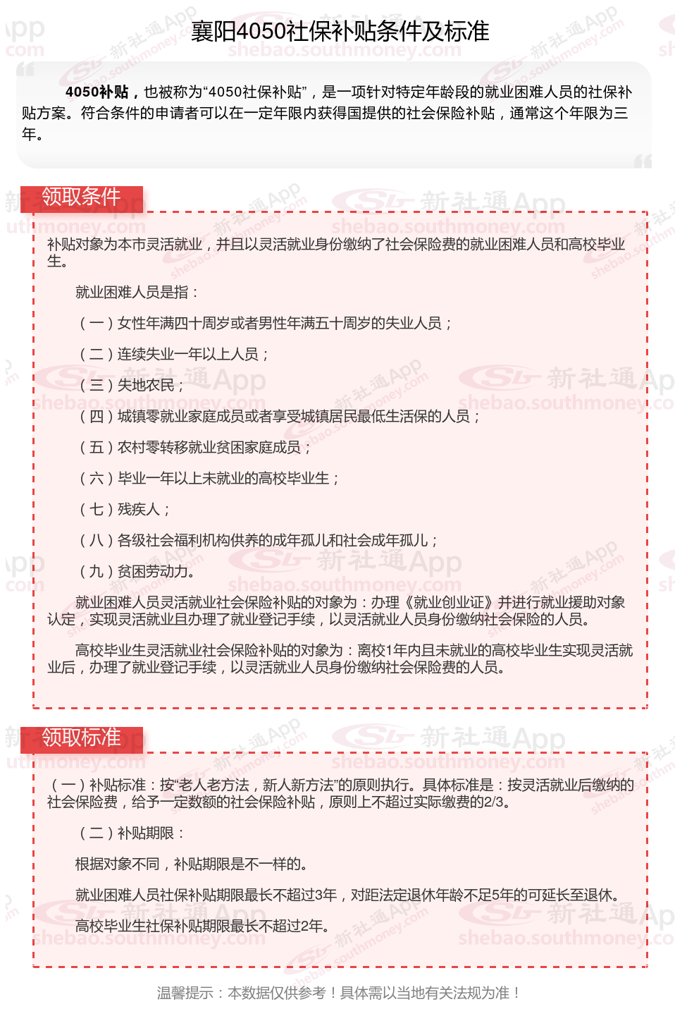
一、2023-2024年襄阳4050社保补贴标准及条件,最新如下

二、襄阳不可以领取灵活就业4050社保补贴的六类人:
襄阳不符合领取4050社保补贴的六类人如下:
1、非就业困难人员;
2、超出自住房,有多余商品房或车辆;
3、未以灵活就业人员身份交社保;
4、超出法定退休年龄的;
5、未失业登记;
6、农村户口。
三类人符合领取灵活就业4050社保补贴的标准:贫困户、低保对象、重度残疾人等三类主要就业困难人员。
不过,符合特殊情况的部分农村户口人员是可以申请的,具体要咨询当地社保部门了。
城乡居民社保
社保缴纳
线上缴社保
社保年限合并怎么办理
养老金异地领取
领取社保福利补贴
灵活就业补贴
儋州
社保缴纳
济南社保