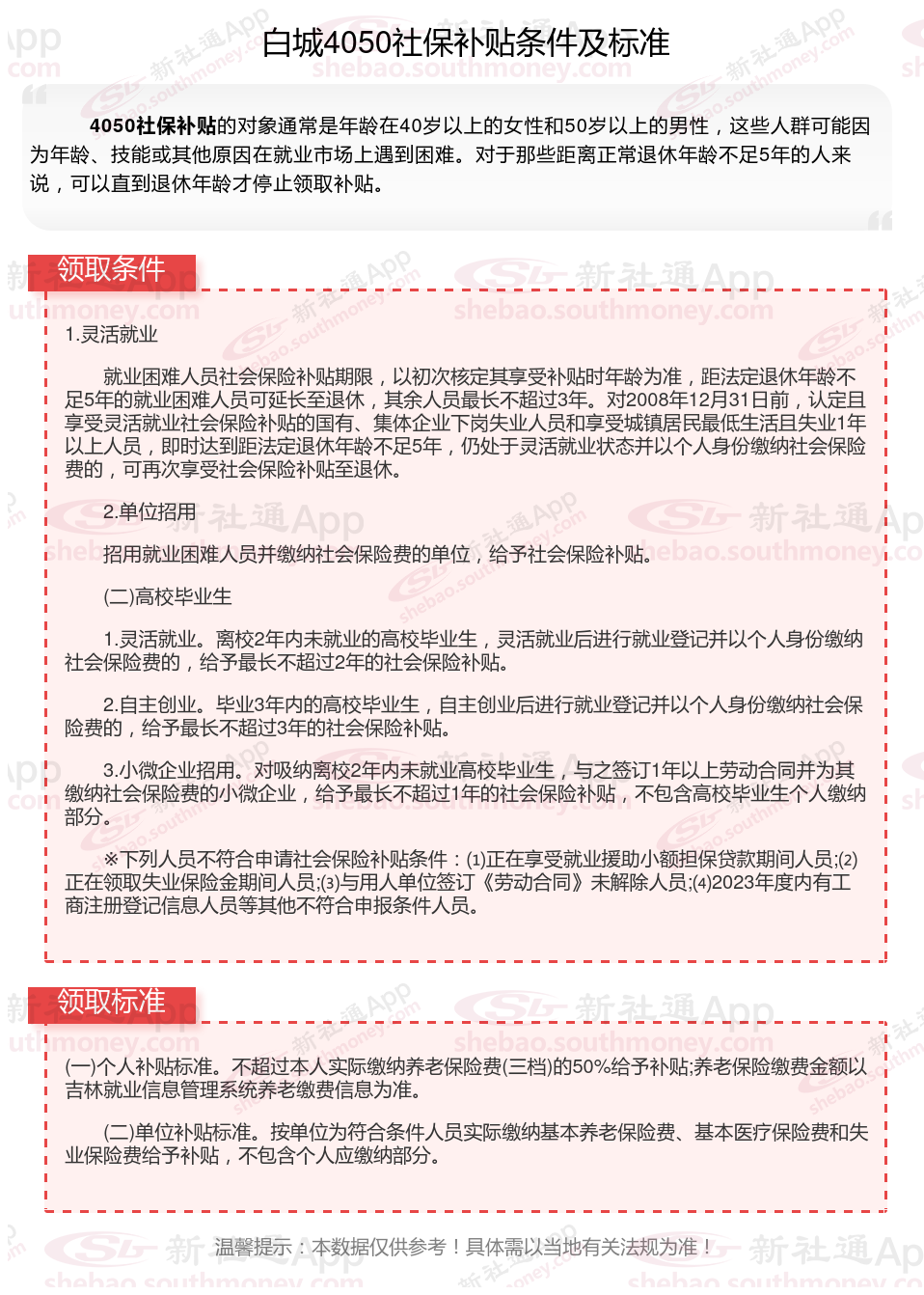
2025白城4050补贴的女性需年满40周岁,男性需年满50周岁(以申请当年12月31日为截止日期)。
“灵活就业4050社保补贴”是指灵活就业困难人员社保补贴。该方案是对就业困难人员灵活就业后办理了就业登记手续并参加社会保险的,给予社会保险补贴。那么白城4050灵活就业困难人员社保补贴标准是多少?白城4050社保补贴需要符合什么条件?接下来随新社通APP小编了解一下最新资讯。
一、2025年白城灵活就业4050社保补贴标准最新是多少?

二、白城领取4050补贴后,影响养老金水平吗
4050补贴领取后不影响退休金,需要的条件如下:
有劳动能力、有就业要求,并在各级公共就业服务机构进行了失业登记
依法进行登记失业,并符合4050年龄条件,即男性年满50周岁、女性年满40周岁;
就业困难认定期间必须依法缴纳社保费,含养老保险费和医疗保险费。
三、白城灵活就业4050社保补贴去哪里办理?
白城灵活就业4050社保申请可以在户口所在地乡镇、街道(开发委)所属社区(村)办理。
1.申请时间:2-4月。
2.申请地点:到户口所在地乡镇、街道(开发委)所属社区(村)办理申报登记手续。
3.申请资料:《再就业优惠证》或《就业失业登记证》原件及复印件、身份证复印件、灵活就业证明1份、《审核认定表》一式两份、银行出具的加盖公章的缴纳社会保险费单据。
领取社保福利补贴
养老保险
灵活就业补贴
城乡居民社保
灵活就业社保
4050补贴
城乡居民社保
社保缴纳
领取社保福利补贴
社保缴纳