今天聊一下灵活就业人员社保缴费问题!
灵活就业人员养老保险缴费算法
灵活就业人员参保费率一般为20%(8%计入个人账户),可选择社会平均工资的60%、100%、300%等各种档位作为缴费基数:
缴费金额=社会平均工资×档位×20%计入个人账户=社会平均工资×档位×8%,接下来随社保丫丫一起了解灵活就业人员社保缴费的详情。
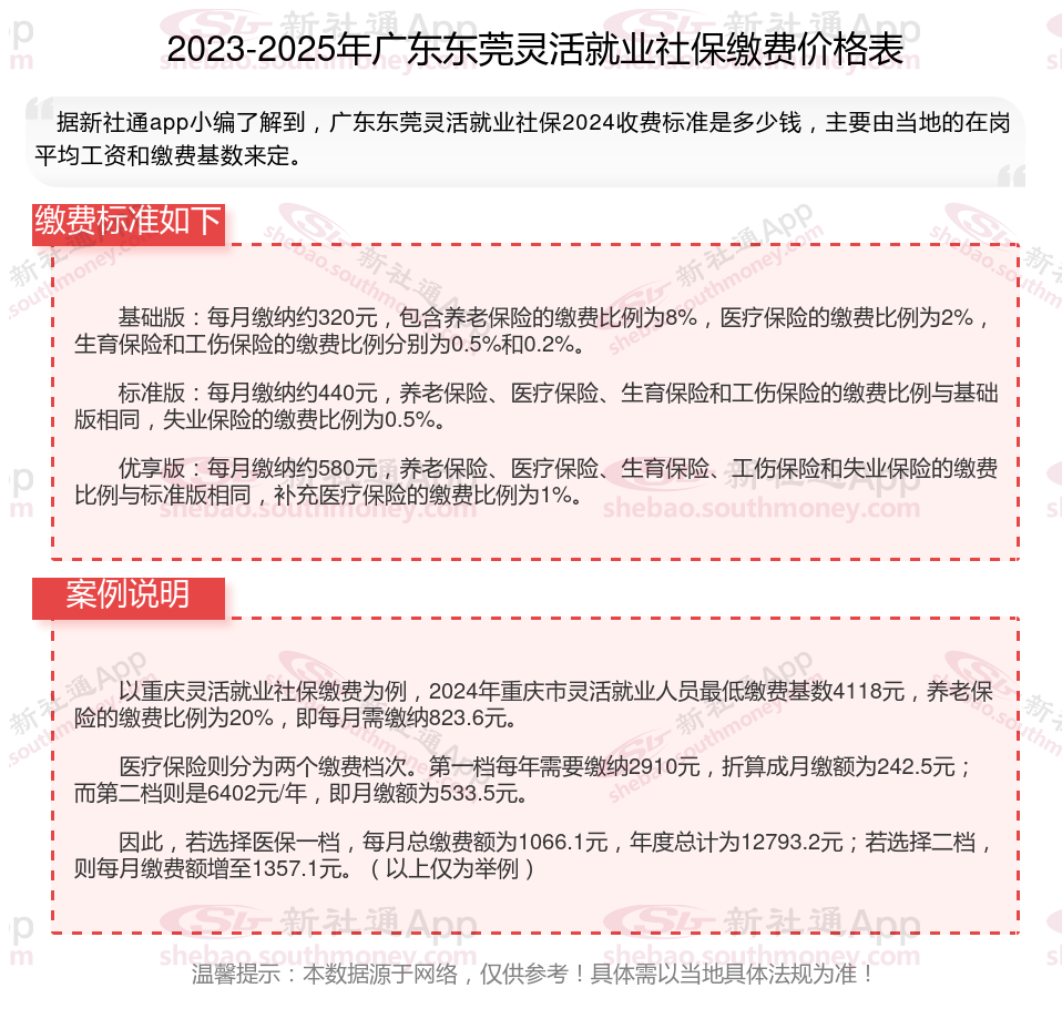
那么,个体户社保是多少钱一个月 广东东莞灵活社保交多少钱?根据新社通app-社保缴费查询工具提供的2025社保缴费标准详情数据:

养老保险:每月按时缴纳社保,到了退休年龄后可以办理退休手续,领取养老金,安度晚年。
医疗保险:减轻医疗费用负担,在生病或受伤时,可以报销部分医疗费用,降低个人的经济压力。
工伤保险:因工作受伤或患职业病的劳动者获得医疗救治和经济补偿。
失业保险:以在失业时获得失业保险金等补助。而失业保险这样的险种属于法规性保险,通常在商业保险公司是买不到的。
生育保险:就是女性生育时可以报销因生育产生的医疗费用,产假期间还能领取生育津贴。由单位缴费,职工个人不缴纳。
社保缴纳
灵活就业补贴
社保线上缴费
领取社保福利补贴
养老保险
失业金领取
社保线上缴费
怎么算退休金
缴纳社保比例
社保线上缴费