2025江西景德镇灵活就业4050社保补贴是一项面向特定年龄段的就业困难人群的社会保险补贴。
江西景德镇4050灵活就业社保补贴是什么?今天聊一下4050补贴话题。44050社保补贴标准据新社通app小编了解,通常,4050社保补贴包含基本医疗保险和基本养老保险两个险种,社保补贴金额为申请人实际缴纳基本养老保险和基本医疗保险金额的2/3,具体标准以当地社保局公布的数据为准!那么江西景德镇4050灵活就业社保补贴标准是多少钱?江西景德镇4050社保补贴可以领取多少?接下来随新社通APP小编了解一下江西景德镇4050灵活就业社保补贴的最新资讯。
一、2025年江西景德镇4050社保补贴申请流程来了,如下:
江西景德镇怎样可以申请4050社保补贴?材料与流程如下:
准备材料
《就业失业登记证》原件和复印件。
灵活就业个人缴纳的养老保险、医疗保险凭证的原件,或社保经办机构开具的个人缴费证明。
身份证原件和复印件。
如有个体工商营业执照,需提供原件和复印件。
本人填写的相关表格。
申领流程
线下申请
申请人缴纳当年度养老、医疗保险费用后,携带上述材料至当地档案托管中心灵活就业人员社保补贴受理窗口进行初审,领取《申请表》和灵活就业证明。
灵活就业证明需由申办人在其户口所在地社区劳动工作站登记盖章。
持《申请表》、《灵活就业证明》及身份证、户口本等相关材料到街道(乡镇)劳动事务所申请复核,经审核无误后签字盖章。
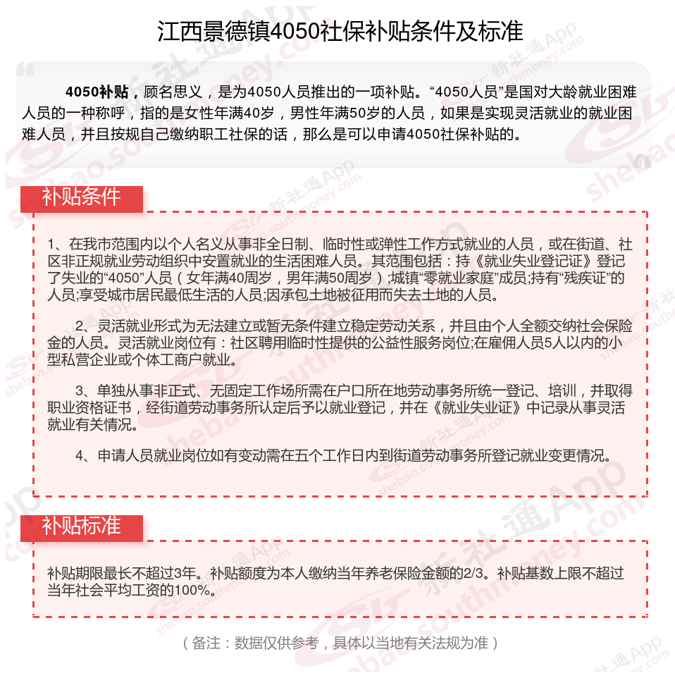
二、2025年江西景德镇4050社保补贴标准及条件,最新如下:

三、?怎样查社保卡里面的补贴款4050的补贴有多少?
1.社保局发放:通过社保局发放的4050补贴,可以在社保局柜台进行查询。需要提供户口所在地社保局的工作凭证、个人身份证原件和复印件以及补贴发放的存折账号,工作人员核实后,会告知补贴的发放情况。
2.银行发放:如果4050补贴是银行发放,可以到银行柜台或者银行ATM机上进行查询。需要提供银行卡的账号,如果补贴已经到账,会有提示音提醒。
3.支付宝查询:如果4050补贴是通过支付宝发放,可以登录支付宝账号,在首页点击“市民中心”选项,选择“社保”选项,进入页面后点击“4050补贴查询”即可查看补贴的发放情况。
社保断交
西安社保
城乡居民社保
社保线上缴费
城乡社保缴费能补交么
枣庄社保
杭州城乡社保
灵活就业补贴
城乡社保缴费能补交么
灵活社保缴费