灵活就业社保的缴费比例全部由个人承担,养老保险的缴费比例为20%。此外,灵活就业人员的缴费基数可以选择当地上年度在岗职工平均工资的60%-300%之间的任意比例。
那么,打工人社保要交多少钱一个月呢?根据新社通app-社保缴费查询工具提供的2025社保缴费标准详情数据:

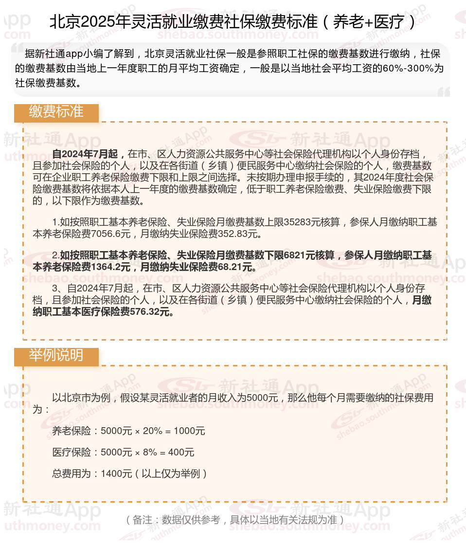
据新社通app数据显示,北京灵活就业养老保险缴费基数2024-2025年最新标准如下:
最低缴费基数:6821元;
个人缴费比例:20%;
(注:本文数据仅供参考,具体以当地缴费标准为准)
》》还不知道自己社保缴纳明细吗?点击新社通app社保计算器,查询所在城市社保缴费明细!
新社通app数据所得,数据仅供参考。
缴纳社保
灵活社保缴费
领取社保福利补贴
灵活就业补贴
宁波社保
社保缴纳
社保缴纳基数
社保线上缴费
社保缴纳
社保线上缴费