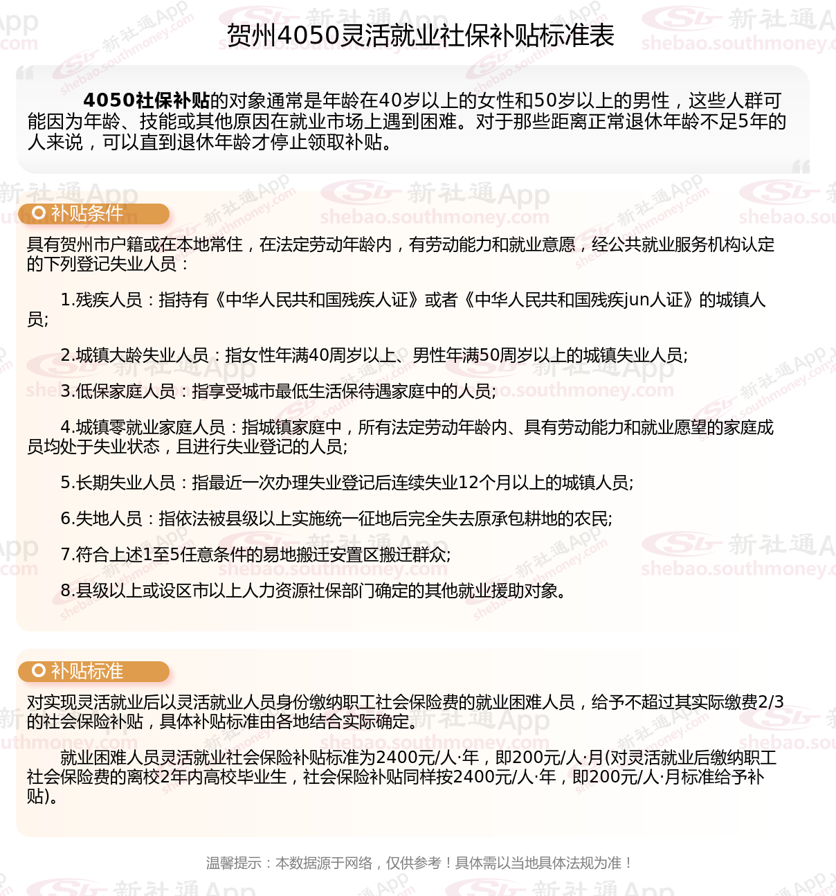
2025贺州灵活就业4050社保补贴是一项面向特定年龄段的就业困难人群的社会保险补贴。
贺州4050灵活就业社保补贴标准如何?“4050补贴”主要是针对大龄就业困难人群的社保补贴,申请条件包括年龄、就业困难、灵活就业并自费缴纳社保,需要持有失业登记证,不同地区可能有细微差别,比如农村户口的限制。那么贺州4050灵活就业社保补贴标准是多少钱?贺州4050社保补贴条件是什么?接下来随新社通APP小编了解一下贺州4050灵活就业社保补贴标准最新资讯。
一、2025年贺州4050社保补贴申请流程
贺州4050社保补贴办理流程是什么,如下:
符合条件的申请人需要携带相关证件和资料到户口所在地的社区劳动服务中心进行申请。
工作人员会对申请人的资料进行审核,并核实其是否符合申请条件。
如果申请人的资料齐全、符合条件,工作人员会为其办理社保补贴手续。
申请人需要按规的时间和地点领取社保补贴。
补贴标准:
以就业困难人员的实际缴费基数(最高不超过上年度全市在岗职工月平均工资的60%)计算的用人单位应支付的基本养老保险、基本医疗保险和失业保险费用之和。
补贴期限:与用人单位招用就业困难人员社会保险补贴期限合并计算,在就业困难人员距国法定退休年龄超过5年之前,累计不超过36个月;在就业困难人员距国法定退休年龄不足5年期间,累计不超过60个月。就业困难人员灵活就业社会保险补贴资金从失业保险基金列支。
二、2025年贺州4050社保补贴多少钱?4050社保补贴领取条件什么?

灵活就业补贴
社保断交
社保缴纳
领取社保福利补贴
城乡居民社保
不知线上社保咋缴费?
社保缴纳基数
社保线上缴费
4050补贴
社保线上缴费全流程