今天聊一下灵活就业人员社保缴费问题!
灵活就业人员养老保险缴费算法
灵活就业人员参保费率一般为20%(8%计入个人账户),可选择社会平均工资的60%、100%、300%等各种档位作为缴费基数:
缴费金额=社会平均工资×档位×20%计入个人账户=社会平均工资×档位×8%,接下来随社保网app一起了解灵活就业人员社保缴费的详情。
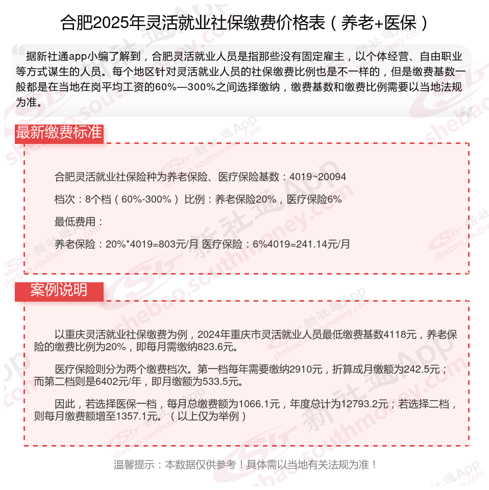
那么,打工人社保是多少钱一个月 合肥灵活社保交多少钱?根据新社通app-社保缴费查询工具提供的2025社保缴费标准详情数据:

交社保的重心目的在于保护公民在遭遇年老、疾病、工伤、失业及生育等生活风险时,能够依据法律法规,从社会那里获得必要的物质援助与帮助。社保的作用为:
养老保险:参加基本养老保险的个人,达到法定退休年龄时累计缴费满十五年的,按月领取基本养老金。参加基本养老保险的个人,因病或者非因工死亡的,其遗属可以领取丧葬补助金和抚恤金;在未达到法定退休年龄时因病或者非因工致残完全丧失劳动能力的,可以领取病残津贴。所需资金从基本养老保险基金中支付。
医疗保险:就是指生病了医疗费用可以报销。由单位和职工共同缴费。累计缴纳医疗保险满一定年限(大部分城市为男25年、女20年),退休后不用再继续缴纳,也可以享受终身医疗保险待遇。
工伤保险:工伤保险用于支付因工作原因导致的意外伤害或职业病所产生的医疗费用、生活护理费、伤残补助以及伤残津贴等。这为参保人员及其家庭提供了在面临工伤风险时的经济保护。
失业保险:失业人员符合下列条件的,从失业保险基金中领取失业保险金:(一)失业前用人单位和本人已经缴纳失业保险费满一年的;(二)非因本人意愿中断就业的;(三)已经进行失业登记,并有求职要求的。失业人员在领取失业保险金期间,参加职工基本医疗保险,享受基本医疗保险待遇。失业人员应当缴纳的基本医疗保险费从失业保险基金中支付,个人不缴纳基本医疗保险费。
生育保险:为生育期间的女性职工提供一定的经济补偿和医疗服务。支持生育和育儿过程中的各项开支。
断缴社保
五险一金
社保中断
查询社保
社保和农保
社保线上缴费
查询社保
灵活就业补贴
山东济南灵活就业人员
城乡社保是否允许补交?