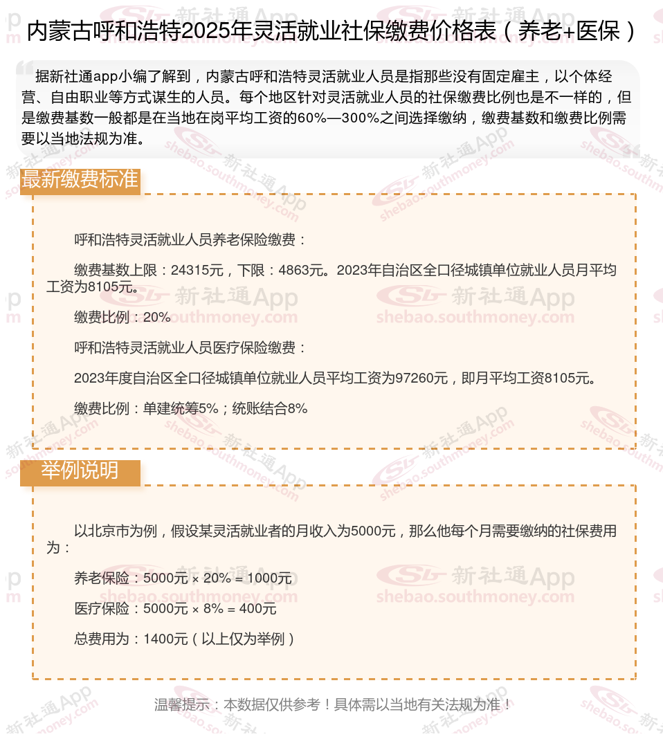
据新社通app数据显示,内蒙古呼和浩特灵活就业养老保险缴费基数2024-2025年最新标准如下:
2025年内蒙古呼和浩特城镇职工社会保险缴费基数用人单位及其职工(包括有雇工的个体工商户及其雇工)分别按2024年度全口径省平的60%(4863元/月)和300%(24315元/月)核定缴费基数的下限和上限执行。
个人缴费比例:20%;
(注:本文数据仅供参考,具体以当地缴费标准为准)
个人交社保一个月多少钱?根据新社通app-社保缴费查询工具提供的2025社保缴费标准详情数据如下:

灵活就业的社保缴费金额因地区和个人选择的缴费基数而异。例如,2024年山东最低缴费基数为4416元,最高缴费基数为22078元;2024年内蒙古自治区最低缴费基数为4863元,
最高缴费基数为24315元。养老保险缴费比例一般为缴费基数的20%,医疗保险通常为当地上年度月平均工资的4.2%
温馨提示:本数据源于网络,仅供参考!具体需以当地具体法规为准!
社保断交
社保在多个城市缴纳了
4050补贴
灵活社保缴费
社保缴纳
社保卡
领取社保福利补贴
社保缴纳基数
城乡社保是否允许补交?
缴纳社保