据新社通app数据显示,浙江台州灵活就业养老保险缴费基数2024-2025年最新标准如下:
2025年度,全省职工基本养老保险缴费基数上限为全口径工资的300%,即24930元/月;下限为全口径工资的60%,即4462元/月。
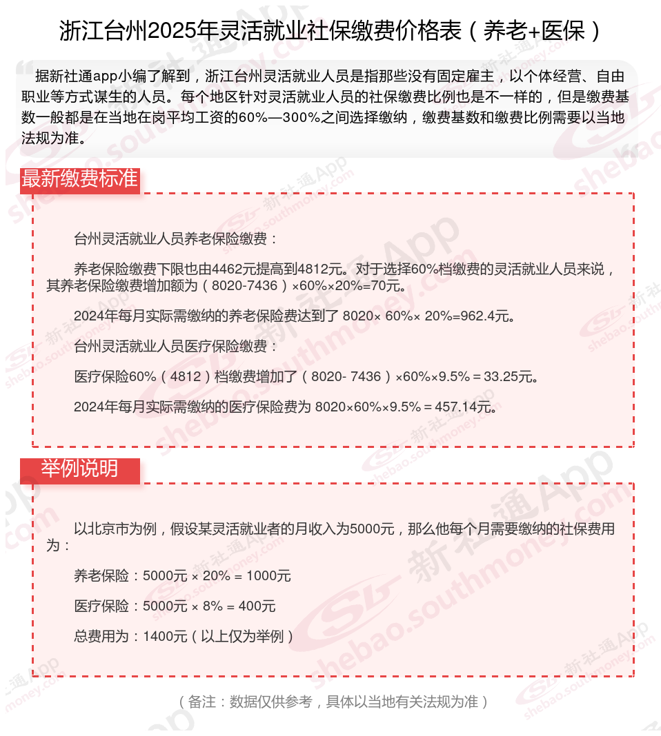
个人缴费比例:20%;
(注:本文数据仅供参考,具体以当地缴费标准为准)
浙江台州灵活就业人员社保每月交多少钱?根据新社通app-社保缴费查询工具提供的最新数据如下:

台州灵活就业人员养老保险缴费:
养老保险缴费下限也由4462元提高到4812元。对于选择60%档缴费的灵活就业人员来说,其养老保险缴费增加额为(8020-7436)×60%×20%=70元。
2024年每月实际需缴纳的养老保险费达到了8020×60%×20%=962.4元。
台州灵活就业人员医疗保险缴费:
医疗保险60%(4812)档缴费增加了(8020-7436)×60%×9.5%=33.25元。
2024年每月实际需缴纳的医疗保险费为8020×60%×9.5%=457.14元。
社保断缴有影响吗?
失业保险:失业保险是在失业后,并且已经进行失业登记,并有求职要求的,并非本人意愿失业的,最主要的是连续缴纳保险达到一年的即可领取。
工伤保险:单位需依法为职工缴纳工伤保险,职工发生工伤后,可享受工伤保险待遇。如单位在员工在职期间未按要求缴纳造成欠缴断缴的,职工发生工伤后,由单位全额承担工伤待遇,社保部门不予理赔补助。职工从单位离职后,单位为其做人员停保,工伤保险暂停缴费,重新就业后新单位正常为其参保,发生工伤后仍可享受工伤保险待遇,不受影响。
医疗保险:医疗保险断缴后,次月无法报销。断缴2个月内补缴,次月可恢复报销;断缴6个月内,需连缴3个月;断缴超6个月,得连缴6个月才能恢复报销。所以,一旦发现医保断缴,要尽快处理。
养老保险如果中途断缴了,是可以补续的,且不用重新计算累计缴交费年限,因此不存在养老保险停交失效的问题。
生育保险:生育险能报销产检、分娩等费用,还能领取生育津贴,给生育家庭减轻经济负担。但不同城市对生育险的连续缴费时间有要求,如果生孩子前断缴,很可能无法享受这些待遇。
住房公积金:住房公积金只能单位缴纳,不能以个人名义缴纳,因此一旦辞职,除非新工作马上续上,否则一定会停交的。停交住房公积金不会有什么后果,这笔钱还是在你的公积金账户里,当满足相关条件时就可以取出来。
养老金异地领取
社保和农保
社保中断
查询社保
公司缴纳社保比例
社保缴纳
农村的社保需要交满多少年?
缴纳社保
社保可以自己缴纳
不知线上社保咋缴费?