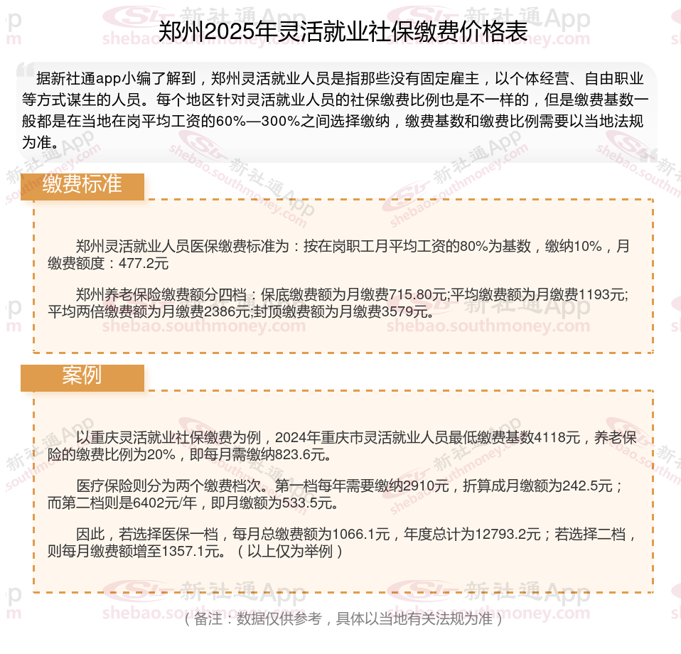
灵活就业人员缴纳的社保属于职工社保,包括养老保险和医疗保险这两个险种。灵活就业人员参加职工养老保险,缴费基数为当地上年度社平工资的一定比例,最低为社平工资的60%,最高为300%,可以自主选择。以缴存基数为基础,按照法规要求的缴费比例计算月交金额。养老保险缴费比例一般为20%,因为各地缴费基数不同及缴费比例可能有所差异,所以每个地区灵活就业人员缴纳的养老、医疗保险费用都不一样。
2025年灵活就业社保最低要交多少钱?灵活就业人员社保缴费最新明细来了~根据新社通app-社保缴费查询工具提供的2025社保缴费标准详情数据:

基本养老保险交满15年,基本医疗保险交满20年。
根据相关要求:
1、在同一城市,累计缴纳基本养老保险满15年,基本医疗保险20年,退休时,即按缴纳所在城市标准发放最低基本养老金,执行缴纳所在城市医疗保险标准。
2、流动工作人员,在每一城市,基本养老保险与基本医疗保险均未够年限,而在所有城市的累计缴纳基本养老保险满15年,基本医疗保险满20年,则按其户藉所在地标准发放基本养老金,执行户籍所在地医疗保险标准。
3、在所有城市,基本养老保险与基本医疗保险缴纳均不够年限,则在退休时,按当年度所在地社保缴纳基数,一次性补足年限的基本养老与基本医疗。
》》还不知道自己社保缴纳明细吗?点击新社通app社保计算器,查询所在城市社保缴费明细!
新社通app数据所得,数据仅供参考。
养老金领取
社保线上缴费
领取社保福利补贴
社保断交
五险一金
辽宁抚顺社保
辽宁抚顺社保
查询社保
养老金异地领取